IESTWT软件在Ka波段行波管互作用仿真中的应用 - 中国电子学会真空电子学分会第十七届学术年会暨军用微波管研讨会.pdf

6 0
2026-1-11 10:28 | 查看全部 阅读模式

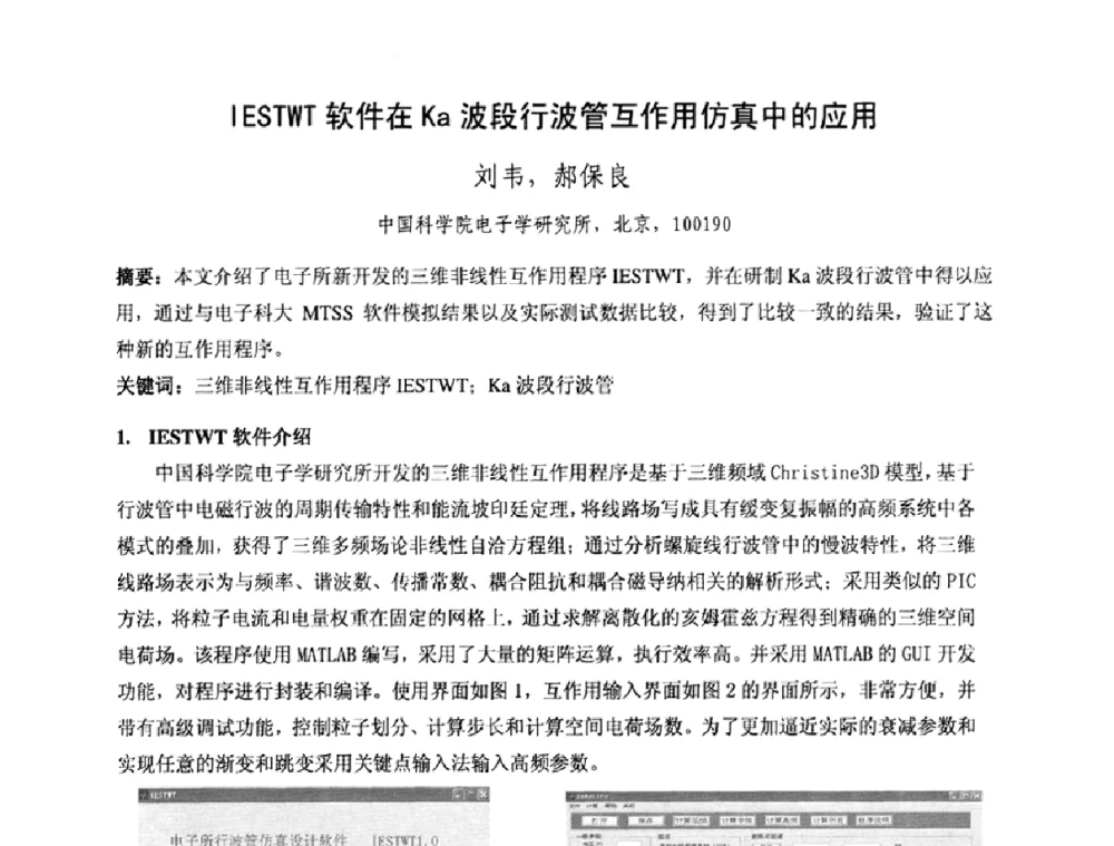
本文介绍了IESTWT软件在Ka波段行波管互作用仿真中的应用。通过该软件,研究人员能够高效模拟行波管中电子束与电磁波的相互作用过程,提升设计精度和效率。文章展示了仿真结果与实验数据的对比,验证了软件的可靠性。研究成果对高性能微波器件的设计具有重要参考价值。

文档为pdf格式,0.68MB,总共4页。

IESTWT软件在Ka波段行波管互作用仿真中的应用 - 中国电子学会真空电子学分会第十七届学术年会暨军用微波管研讨会
文件大小:
696.32 KB
高速下载
2026 资料下载 联系邮件:1991591830#qq.com 浙ICP备2024084428号-1