公共交通智能调度系统仿真模型.pdf

8 0
admin 发表于 2025-10-2 16:36 阅读模式

一、基本信息

文档名称:公共交通智能调度系统仿真模型

文档格式:pdf格式

文档大小:0.1MB

总页数:4页


二、简介

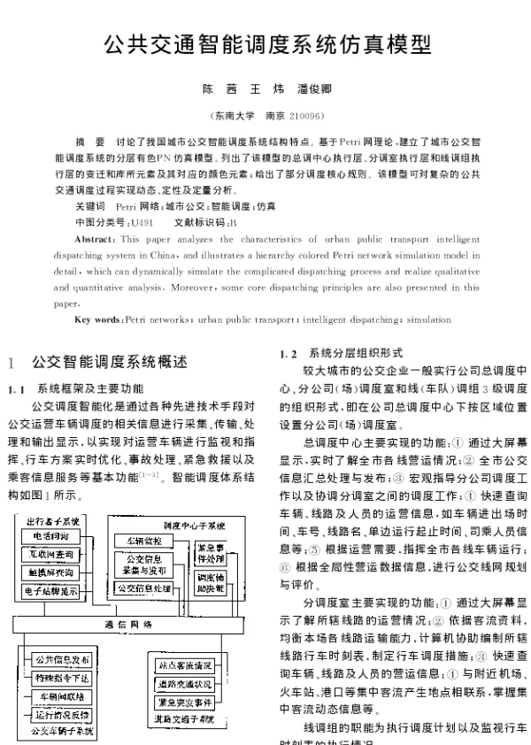
《公共交通智能调度系统仿真模型》是一种利用计算机技术对公共交通运行进行模拟和优化的系统。该模型通过收集和分析客流数据、车辆位置信息以及道路状况,实现对公交线路和班次的智能调整。它能够提高运营效率,减少乘客等待时间,优化资源配置。该系统通常结合人工智能算法和大数据分析,具备实时响应能力,适用于城市公交、地铁等多种交通方式。通过仿真,可以预测不同调度方案的效果,为决策者提供科学依据。该模型在智慧城市建设中发挥着重要作用,是现代公共交通管理的重要工具。


三、预览

公共交通智能调度系统仿真模型
2025-9-3 12:28 上传
文件大小:
102.4 KB
下载次数:
60
公共交通智能调度系统仿真模型.pdf
高速下载
【温馨提示】 您好!以下是下载说明,请您仔细阅读:
1、推荐使用360安全浏览器访问本站,选择您所需的PDF文档,点击页面下方“本地下载”按钮。
2、耐心等待两秒钟,系统将自动开始下载,本站文件均为高速下载。
3、下载完成后,请查看您浏览器的下载文件夹,找到对应的PDF文件。
4、使用PDF阅读器打开文档,开始阅读学习。
5、使用过程中遇到问题,请联系QQ客服。

本站提供的所有PDF文档、软件、资料等均为网友上传或网络收集,仅供学习和研究使用,不得用于任何商业用途。
本站尊重知识产权,若本站内容侵犯了您的权益,请及时通知我们,我们将尽快予以删除。

  • 手机访问
    微信扫一扫
  • 联系QQ客服
    QQ扫一扫
2022-2025 新资汇 - 参考资料免费下载网站 浙ICP备2024084428号-1
关灯 返回顶部
快速回复 返回顶部 返回列表