一种基于笔划限制和纹理的真实图像油画自动生成方法 - 第八届中国计算机图形学大会.pdf

2 0
2026-1-10 21:44 | 查看全部 阅读模式

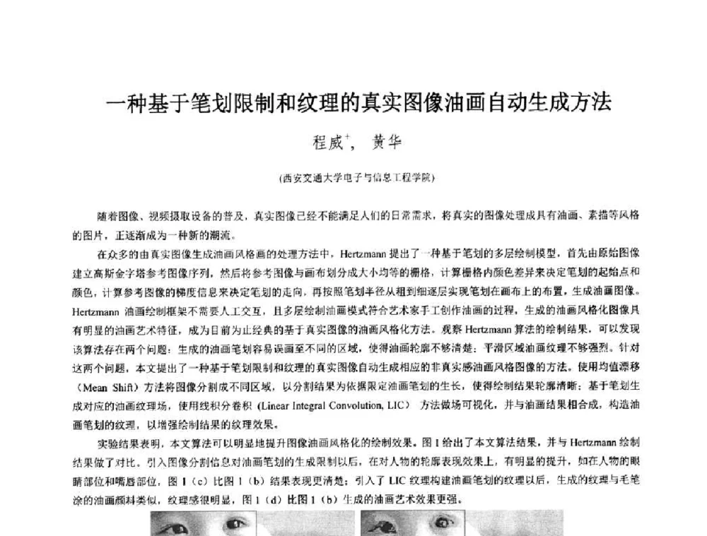
会议论文《一种基于笔划限制和纹理的真实图像油画自动生成方法》发表于第八届中国计算机图形学大会。该文提出了一种结合笔划限制与纹理特征的油画生成算法,通过模拟真实油画的笔触与纹理效果,实现对输入图像的风格化转换。研究在保持图像细节的同时,提升了生成油画的视觉真实感,为图像风格迁移提供了新的思路。

文档为pdf格式,0.17MB,总共2页。

一种基于笔划限制和纹理的真实图像油画自动生成方法 - 第八届中国计算机图形学大会
文件大小:
174.08 KB
高速下载
2026 资料下载 联系邮件:1991591830#qq.com 浙ICP备2024084428号-1