高铬板锤先烧后浇+边振边浇工艺方案 - 2013中国(南京·镇江)消失模与V法铸造科工贸大会.pdf

7 0
2026-1-10 16:21 | 查看全部 阅读模式

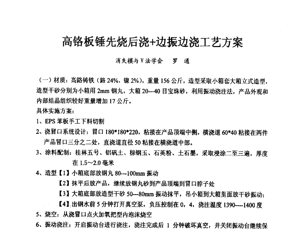
会议论文《高铬板锤先烧后浇+边振边浇工艺方案》介绍了针对高铬板锤铸造的创新工艺。该方案结合先烧后浇与边振边浇技术,有效提高了铸件质量与成品率。通过优化工艺流程,减少了铸造缺陷,提升了生产效率,为高铬材料的精密铸造提供了新思路。

文档为pdf格式,0.55MB,总共2页。

高铬板锤先烧后浇+边振边浇工艺方案 - 2013中国(南京·镇江)消失模与V法铸造科工贸大会
文件大小:
563.2 KB
高速下载
2026 资料下载 联系邮件:1991591830#qq.com 浙ICP备2024084428号-1