芹菜甲素的合成 - 2011中国上海第二届全国香料香精化妆品洗涤用品食品添加剂专题学术论坛.pdf

9 0
2025-12-14 09:10 | 查看全部 阅读模式

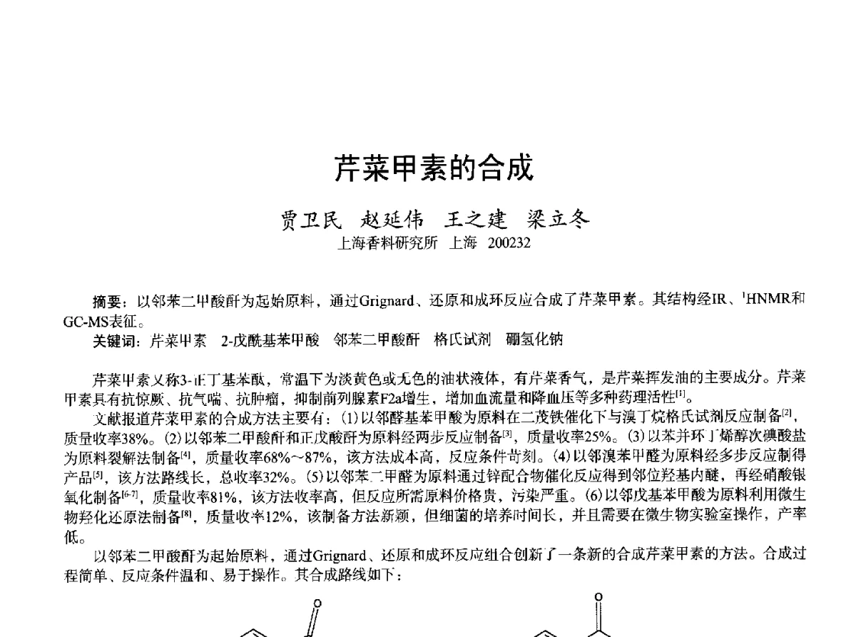
论文《芹菜甲素的合成》发表于2011年中国上海第二届全国香料香精化妆品洗涤用品食品添加剂专题学术论坛。该文介绍了芹菜甲素的化学合成方法,探讨了其在香料和食品添加剂领域的应用前景。研究通过优化反应条件,提高了产物的产率和纯度,为芹菜甲素的工业化生产提供了理论依据和技术支持。

文档为pdf格式,0.1MB,总共2页。
芹菜甲素的合成 - 2011中国上海第二届全国香料香精化妆品洗涤用品食品添加剂专题学术论坛
2025-12-14 09:10 上传
文件大小:
102.4 KB
下载次数:
60
芹菜甲素的合成 - 2011中国上海第二届全国香料香精化妆品洗涤用品食品添加剂专题学术论坛.pdf ...
高速下载
【温馨提示】 您好!以下是下载说明,请您仔细阅读:
1、推荐使用360安全浏览器访问本站,选择您所需的PDF文档,点击页面下方“下载”按钮。
2、耐心等待两秒钟,系统将自动开始下载,本站文件均为高速下载。
3、下载完成后,请查看您浏览器的下载文件夹,找到对应的PDF文件。
4、使用PDF阅读器打开文档,开始阅读学习。
5、使用过程中遇到问题,请联系QQ客服。

本站提供的所有PDF文档、软件、资料等均为网友上传或网络收集,仅供学习和研究使用,不得用于任何商业用途。
本站尊重知识产权,若本站内容侵犯了您的权益,请及时通知我们,我们将尽快予以删除。
  • 手机访问
    微信扫一扫
  • 联系QQ客服
    QQ扫一扫
2022-2025 新资汇 - 参考资料免费下载网站 浙ICP备2024084428号-1
关灯 返回顶部
快速回复 返回顶部 返回列表