大功率移相全桥开关电源的研制 - 中国电源学会第18届全国电源技术年会.pdf

2 0
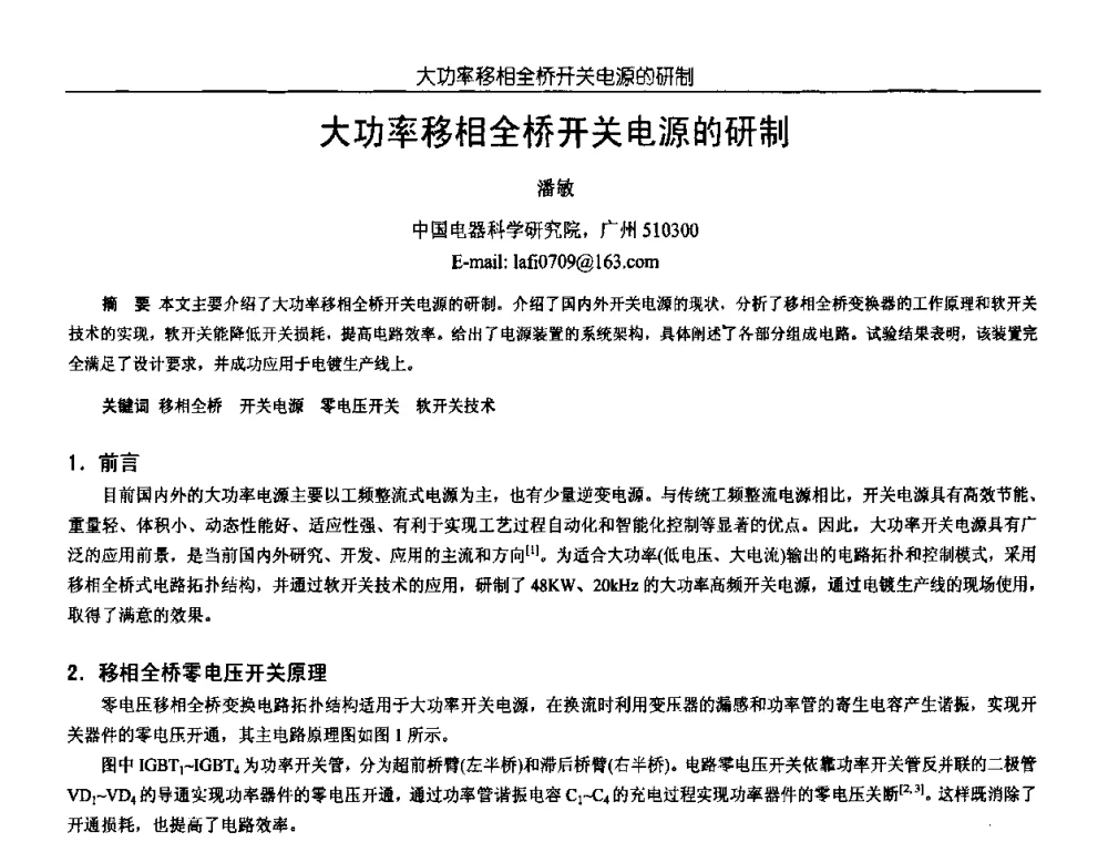
2026-1-11 16:25 | 查看全部 阅读模式

会议论文《大功率移相全桥开关电源的研制》介绍了针对高功率应用设计的移相全桥开关电源系统。文章分析了其工作原理、电路结构及控制策略,重点探讨了提高效率和稳定性的关键技术。该研究为大功率电源提供了可靠解决方案,具有重要的工程应用价值。

文档为pdf格式,0.45MB,总共3页。

大功率移相全桥开关电源的研制 - 中国电源学会第18届全国电源技术年会
文件大小:
460.8 KB
高速下载
2026 资料下载 联系邮件:1991591830#qq.com 浙ICP备2024084428号-1