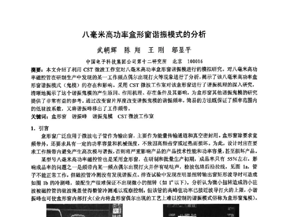
八毫米高功率盒形窗谐振模式的分析 - 中国电子学会真空电子学分会第十七届学术年会暨军用微波管研讨会.pdf

8 0
2026-1-11 13:17 | 查看全部 阅读模式

会议论文《八毫米高功率盒形窗谐振模式的分析》探讨了八毫米波段高功率盒形窗的谐振特性,针对其在微波管中的应用进行了深入研究。文章通过理论分析与实验验证,揭示了不同谐振模式的分布及对系统性能的影响,为优化设计提供了依据。该研究对于提升微波器件的效率和稳定性具有重要意义。

文档为pdf格式,0.6MB,总共4页。

八毫米高功率盒形窗谐振模式的分析 - 中国电子学会真空电子学分会第十七届学术年会暨军用微波管研讨会
文件大小:
614.4 KB
高速下载
2026 资料下载 联系邮件:1991591830#qq.com 浙ICP备2024084428号-1