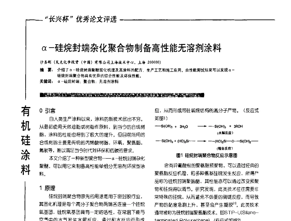
α-硅烷封端杂化聚合物制备高性能无溶剂涂料 - 2010氟硅涂料年会.pdf

5 0
2026-1-11 00:50 | 查看全部 阅读模式

会议论文《α-硅烷封端杂化聚合物制备高性能无溶剂涂料》发表于2010氟硅涂料年会,介绍了利用α-硅烷封端杂化聚合物制备无溶剂涂料的方法。该研究通过优化聚合物结构和合成工艺,提升了涂料的性能,如耐候性、附着力和环保性。论文为开发新型环保涂料提供了理论依据和技术支持,具有重要的应用价值。

文档为pdf格式,0.18MB,总共4页。

α-硅烷封端杂化聚合物制备高性能无溶剂涂料 - 2010氟硅涂料年会
文件大小:
184.32 KB
高速下载
2026 资料下载 联系邮件:1991591830#qq.com 浙ICP备2024084428号-1