基于声学原理的陶瓷砂轮硬度表征方法的探讨 - 第十一届全国工程陶瓷学术年会.pdf

8 0
2026-1-10 12:35 | 查看全部 阅读模式

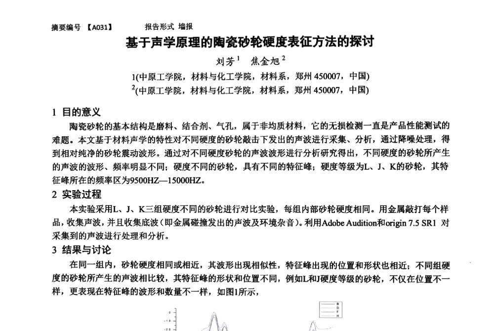
会议论文《基于声学原理的陶瓷砂轮硬度表征方法的探讨》发表于第十一届全国工程陶瓷学术年会。该文提出利用声学原理对陶瓷砂轮的硬度进行非破坏性检测,通过分析材料在声波作用下的响应特性,建立硬度与声学参数之间的关系。研究为陶瓷砂轮的性能评估提供了新思路,具有重要的工程应用价值。

文档为pdf格式,0.52MB,总共1页。

基于声学原理的陶瓷砂轮硬度表征方法的探讨 - 第十一届全国工程陶瓷学术年会
文件大小:
532.48 KB
高速下载
2026 资料下载 联系邮件:1991591830#qq.com 浙ICP备2024084428号-1