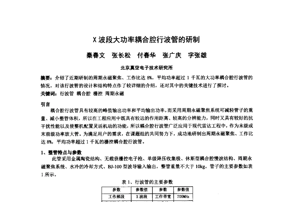
X波段大功率耦合腔行波管的研制 - 中国电子学会真空电子学分会第十九届学术年会.pdf

2 0
2026-1-10 11:07 | 查看全部 阅读模式

会议论文《X波段大功率耦合腔行波管的研制》由中国电子学会真空电子学分会第十九届学术年会发表。该文介绍了针对X波段应用的大功率行波管的设计与实验研究,重点探讨了耦合腔结构优化、高功率输出及稳定性提升等关键技术。研究成果对提高雷达和通信系统性能具有重要意义。

文档为pdf格式,0.71MB,总共3页。

X波段大功率耦合腔行波管的研制 - 中国电子学会真空电子学分会第十九届学术年会
文件大小:
727.04 KB
高速下载
2026 资料下载 联系邮件:1991591830#qq.com 浙ICP备2024084428号-1