高压螺纹锁紧环换热器结构分析及泄漏处理 - 中国石化加氢技术交流会.pdf

10 0
2026-1-10 09:32 | 查看全部 阅读模式

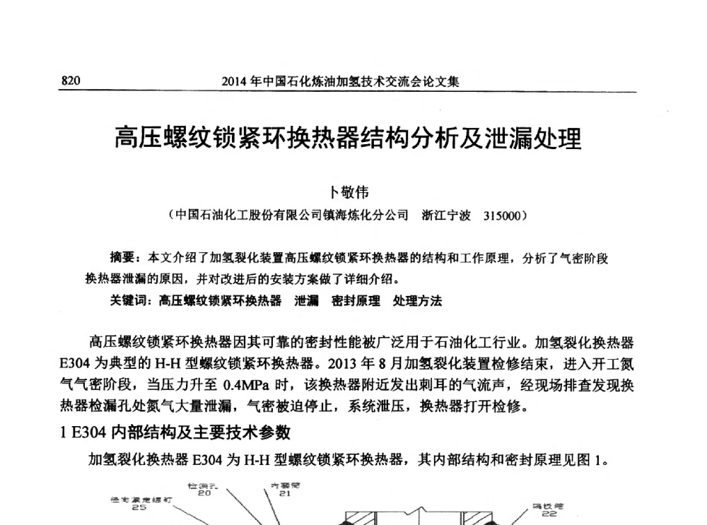
会议论文《高压螺纹锁紧环换热器结构分析及泄漏处理》在中国石化加氢技术交流会上发表,重点分析了高压环境下螺纹锁紧环换热器的结构特性与泄漏原因。文章通过理论计算与实际案例结合,提出了有效的泄漏预防与处理措施,为提高设备安全性和运行稳定性提供了重要参考。

文档为pdf格式,0.91MB,总共4页。

高压螺纹锁紧环换热器结构分析及泄漏处理 - 中国石化加氢技术交流会
文件大小:
931.84 KB
高速下载
2026 资料下载 联系邮件:1991591830#qq.com 浙ICP备2024084428号-1