抗燃液压液的技术发展现状 - 2011年润滑油技术经济论坛.pdf

6 0
2025-12-14 05:46 | 查看全部 阅读模式

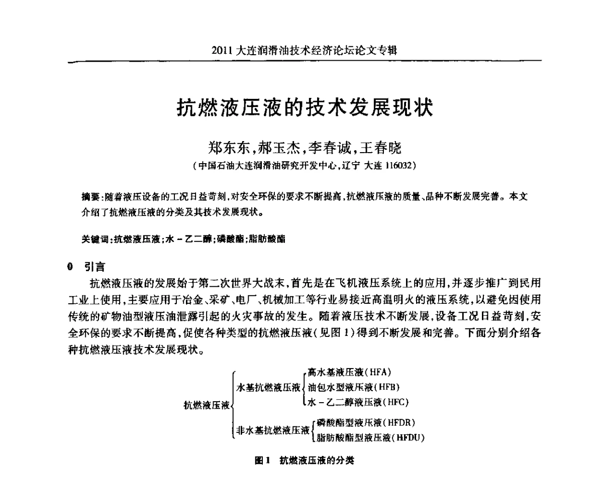
论文《抗燃液压液的技术发展现状 - 2011年润滑油技术经济论坛》介绍了抗燃液压液在工业应用中的重要性及其技术发展历程。文章分析了不同类型的抗燃液压液,包括水基和油基液体,比较了它们的性能特点与适用范围。同时,探讨了环保要求对产品配方的影响以及未来发展趋势,为相关领域的研究和应用提供了参考。

文档为pdf格式,0.32MB,总共6页。
抗燃液压液的技术发展现状 - 2011年润滑油技术经济论坛
2025-12-14 05:46 上传
文件大小:
327.68 KB
下载次数:
60
抗燃液压液的技术发展现状 - 2011年润滑油技术经济论坛.pdf
高速下载
【温馨提示】 您好!以下是下载说明,请您仔细阅读:
1、推荐使用360安全浏览器访问本站,选择您所需的PDF文档,点击页面下方“下载”按钮。
2、耐心等待两秒钟,系统将自动开始下载,本站文件均为高速下载。
3、下载完成后,请查看您浏览器的下载文件夹,找到对应的PDF文件。
4、使用PDF阅读器打开文档,开始阅读学习。
5、使用过程中遇到问题,请联系QQ客服。

本站提供的所有PDF文档、软件、资料等均为网友上传或网络收集,仅供学习和研究使用,不得用于任何商业用途。
本站尊重知识产权,若本站内容侵犯了您的权益,请及时通知我们,我们将尽快予以删除。
  • 手机访问
    微信扫一扫
  • 联系QQ客服
    QQ扫一扫
2022-2025 新资汇 - 参考资料免费下载网站 浙ICP备2024084428号-1
关灯 返回顶部
快速回复 返回顶部 返回列表