强磁体磁阻元件及其应用 - 中国仪器仪表学会仪表元件分会第五届仪器仪表元器件研讨会暨广东省仪器仪表学会第二次学术会议.pdf

184 0
2025-12-14 05:27 | 查看全部 阅读模式

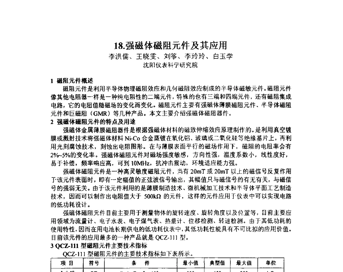
论文《强磁体磁阻元件及其应用》探讨了强磁体在磁阻元件中的应用,分析了其工作原理与性能特点。文章介绍了磁阻元件在传感器、测量仪器等领域的广泛应用,强调了其高灵敏度和稳定性。该论文发表于中国仪器仪表学会仪表元件分会第五届仪器仪表元器件研讨会暨广东省仪器仪表学会第二次学术会议,对推动相关技术发展具有重要意义。

文档为pdf格式,0.17MB,总共4页。
强磁体磁阻元件及其应用 - 中国仪器仪表学会仪表元件分会第五届仪器仪表元器件研讨会暨广东省仪器仪表学会第二次学术会议
2025-12-14 05:27 上传
文件大小:
174.08 KB
下载次数:
60
强磁体磁阻元件及其应用 - 中国仪器仪表学会仪表元件分会第五届仪器仪表元器件研讨会暨广东省仪器仪表学会 ...
高速下载
【温馨提示】 您好!以下是下载说明,请您仔细阅读:
1、推荐使用360安全浏览器访问本站,选择您所需的PDF文档,点击页面下方“下载”按钮。
2、耐心等待两秒钟,系统将自动开始下载,本站文件均为高速下载。
3、下载完成后,请查看您浏览器的下载文件夹,找到对应的PDF文件。
4、使用PDF阅读器打开文档,开始阅读学习。
5、使用过程中遇到问题,请联系QQ客服。

本站提供的所有PDF文档、软件、资料等均为网友上传或网络收集,仅供学习和研究使用,不得用于任何商业用途。
本站尊重知识产权,若本站内容侵犯了您的权益,请及时通知我们,我们将尽快予以删除。
  • 手机访问
    微信扫一扫
  • 联系QQ客服
    QQ扫一扫
2022-2025 新资汇 - 参考资料免费下载网站 浙ICP备2024084428号-1
关灯 返回顶部
快速回复 返回顶部 返回列表