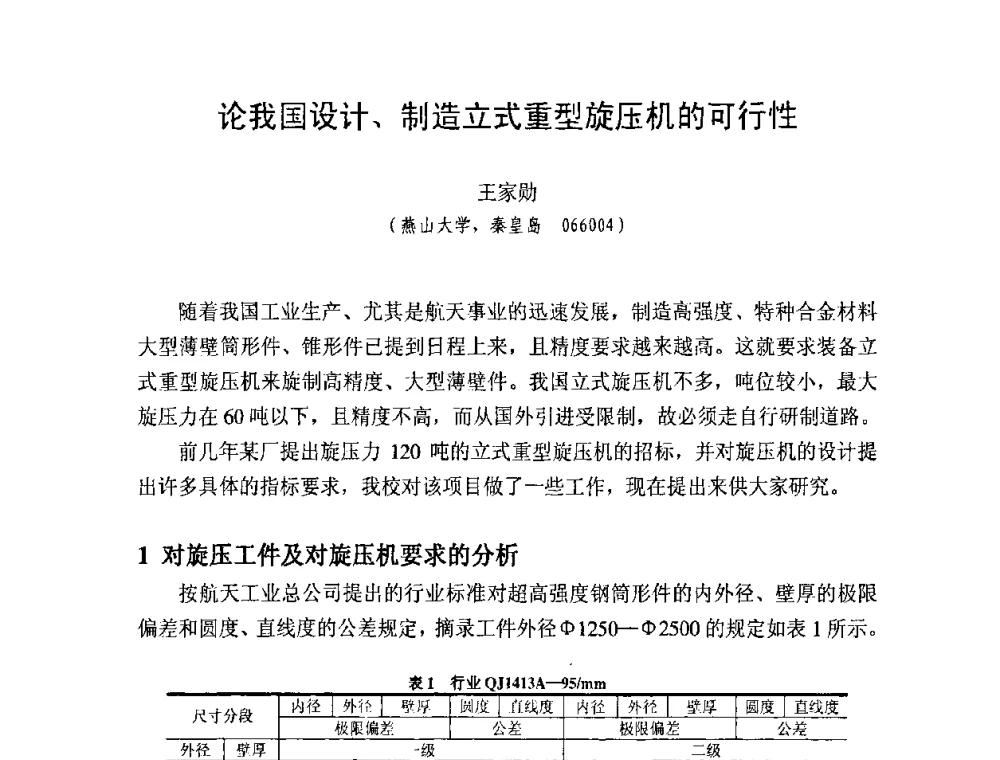
论我国设计、制造立式重型旋压机的可行性 - 第十一届全国旋压技术交流大会.pdf

30 0
2026-1-12 18:14 | 查看全部 阅读模式

会议论文《论我国设计、制造立式重型旋压机的可行性》针对我国在重型旋压设备领域的技术需求,分析了立式重型旋压机的设计与制造可行性。文章结合国内外技术发展现状,探讨了关键部件的结构设计、工艺流程及技术难点,提出了适合我国国情的解决方案,为推动相关装备自主化提供了理论支持和技术参考。

文档为pdf格式,0.63MB,总共4页。

论我国设计、制造立式重型旋压机的可行性 - 第十一届全国旋压技术交流大会
文件大小:
645.12 KB
高速下载
2026 资料下载 联系邮件:1991591830#qq.com 浙ICP备2024084428号-1