植筋技术在塔机基础问题处理中的应用实例 - 中国工程机械工业协会施工机械化新技术交流会.pdf

9 0
2026-1-11 18:47 | 查看全部 阅读模式

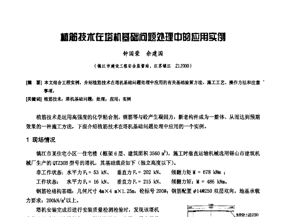
会议论文《植筋技术在塔机基础问题处理中的应用实例》介绍了植筋技术在解决塔机基础问题中的实际应用。文章通过具体案例,分析了植筋技术在提高基础稳定性、增强结构承载力方面的优势,为类似工程提供了可行的技术方案和参考依据。

文档为pdf格式,0.13MB,总共3页。

植筋技术在塔机基础问题处理中的应用实例 - 中国工程机械工业协会施工机械化新技术交流会
文件大小:
133.12 KB
高速下载
2026 资料下载 联系邮件:1991591830#qq.com 浙ICP备2024084428号-1