对我国钢铁工业用石灰变化及特点简析 - 中国金属学会冶金技术经济学会第十届年会.pdf

10 0
2026-1-11 16:52 | 查看全部 阅读模式

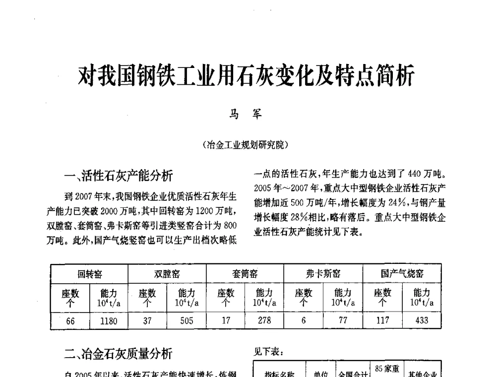
会议论文《对我国钢铁工业用石灰变化及特点简析》探讨了我国钢铁工业中石灰使用的变化趋势及其特点。文章分析了石灰在炼钢过程中的重要作用,以及近年来由于工艺改进和环保要求提高带来的变化。作者通过对数据的整理与分析,总结了石灰用量、质量及来源等方面的变化规律,为行业提供了有价值的参考。

文档为pdf格式,0.11MB,总共2页。

对我国钢铁工业用石灰变化及特点简析 - 中国金属学会冶金技术经济学会第十届年会
文件大小:
112.64 KB
高速下载
2026 资料下载 联系邮件:1991591830#qq.com 浙ICP备2024084428号-1