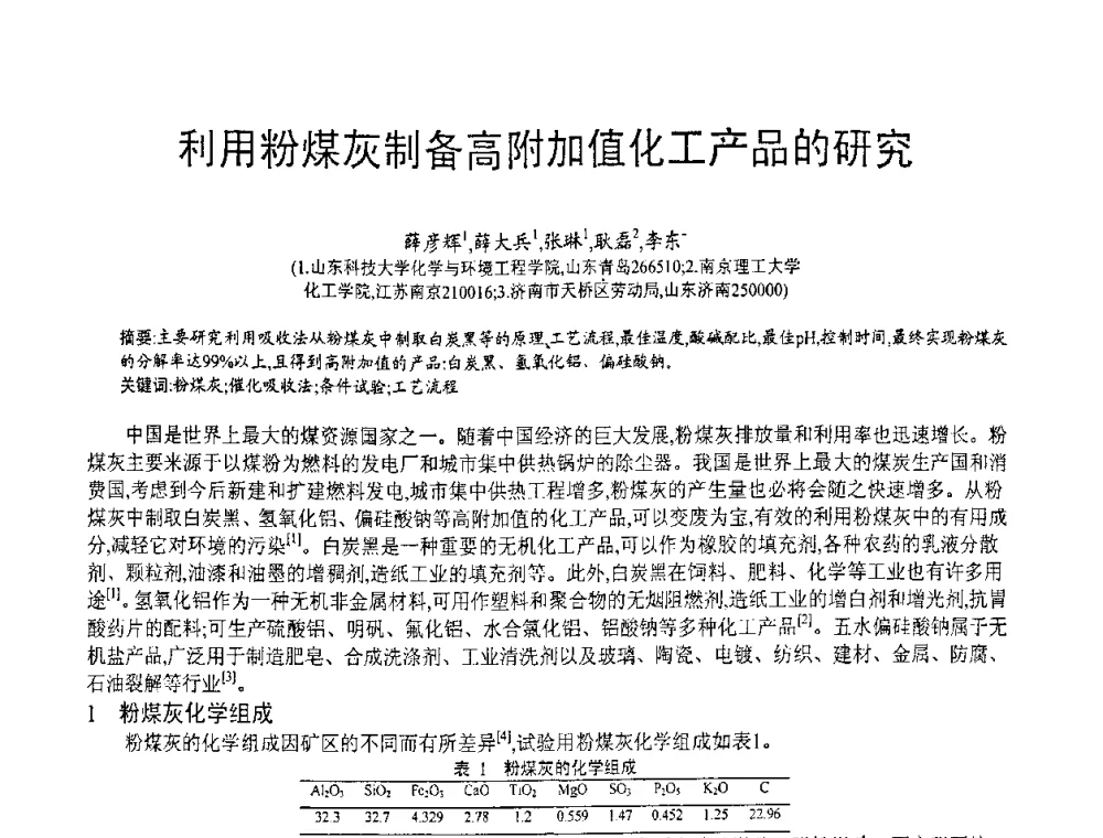
利用粉煤灰制备高附加值化工产品的研究 - 第七届中国粉煤灰、矿渣(钢渣)及煤矸石加工与应用技术交流大会.pdf

6 0
2026-1-11 13:45 | 查看全部 阅读模式

会议论文《利用粉煤灰制备高附加值化工产品的研究》发表于第七届中国粉煤灰、矿渣(钢渣)及煤矸石加工与应用技术交流大会。该文探讨了如何通过技术创新将粉煤灰转化为高附加值的化工产品,为资源综合利用提供了新思路。研究内容涵盖粉煤灰的化学成分分析、提取工艺优化及产品性能测试,具有重要的环保和经济价值。

文档为pdf格式,0.1MB,总共3页。

利用粉煤灰制备高附加值化工产品的研究 - 第七届中国粉煤灰、矿渣(钢渣)及煤矸石加工与应用技术交流大会
文件大小:
102.4 KB
高速下载
2026 资料下载 联系邮件:1991591830#qq.com 浙ICP备2024084428号-1