大跨度四支点钢桁架高精度安装施工工法 - 2010年施工机械化新技术交流会.pdf

3 0
2026-1-11 03:18 | 查看全部 阅读模式

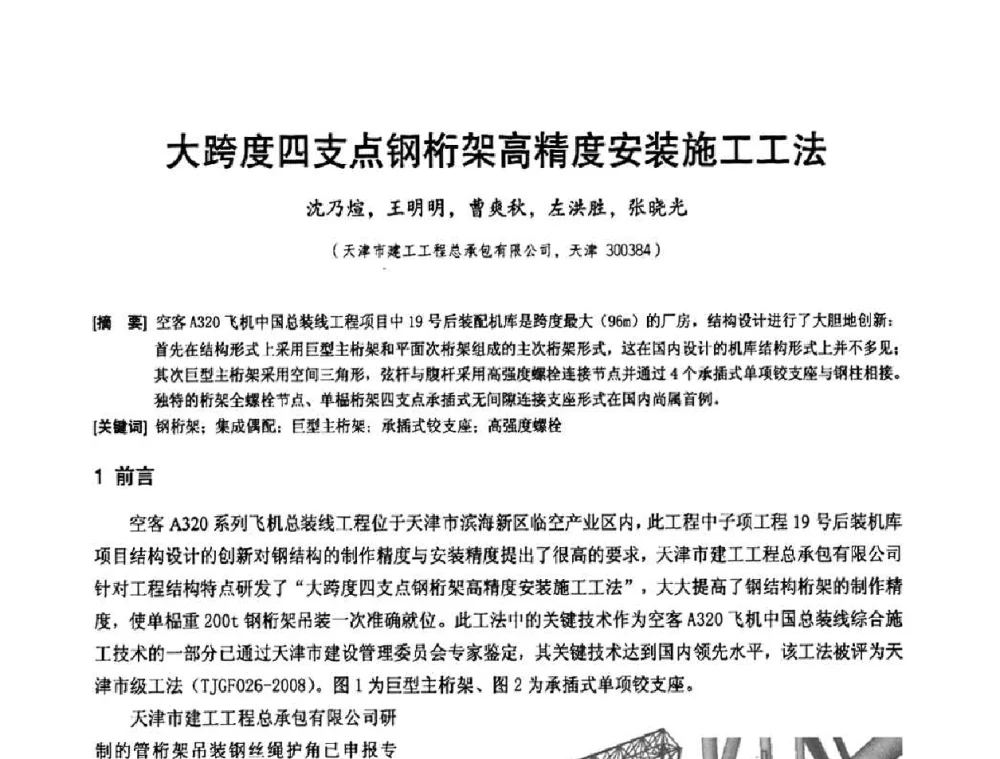
会议论文《大跨度四支点钢桁架高精度安装施工工法》介绍了在2010年施工机械化新技术交流会上提出的新型安装技术。该方法针对大跨度钢桁架结构,采用四支点支撑方式,提高了安装精度和施工效率。论文详细阐述了施工工艺、关键技术及实际应用效果,为类似工程提供了重要参考。

文档为pdf格式,0.79MB,总共6页。

大跨度四支点钢桁架高精度安装施工工法 - 2010年施工机械化新技术交流会
文件大小:
808.96 KB
高速下载
2026 资料下载 联系邮件:1991591830#qq.com 浙ICP备2024084428号-1