斜光束对校正滤光片匹配精度的影响 - 中国长三角照明科技论坛(2012·杭州).pdf

11 0
2025-12-14 17:54 | 查看全部 阅读模式

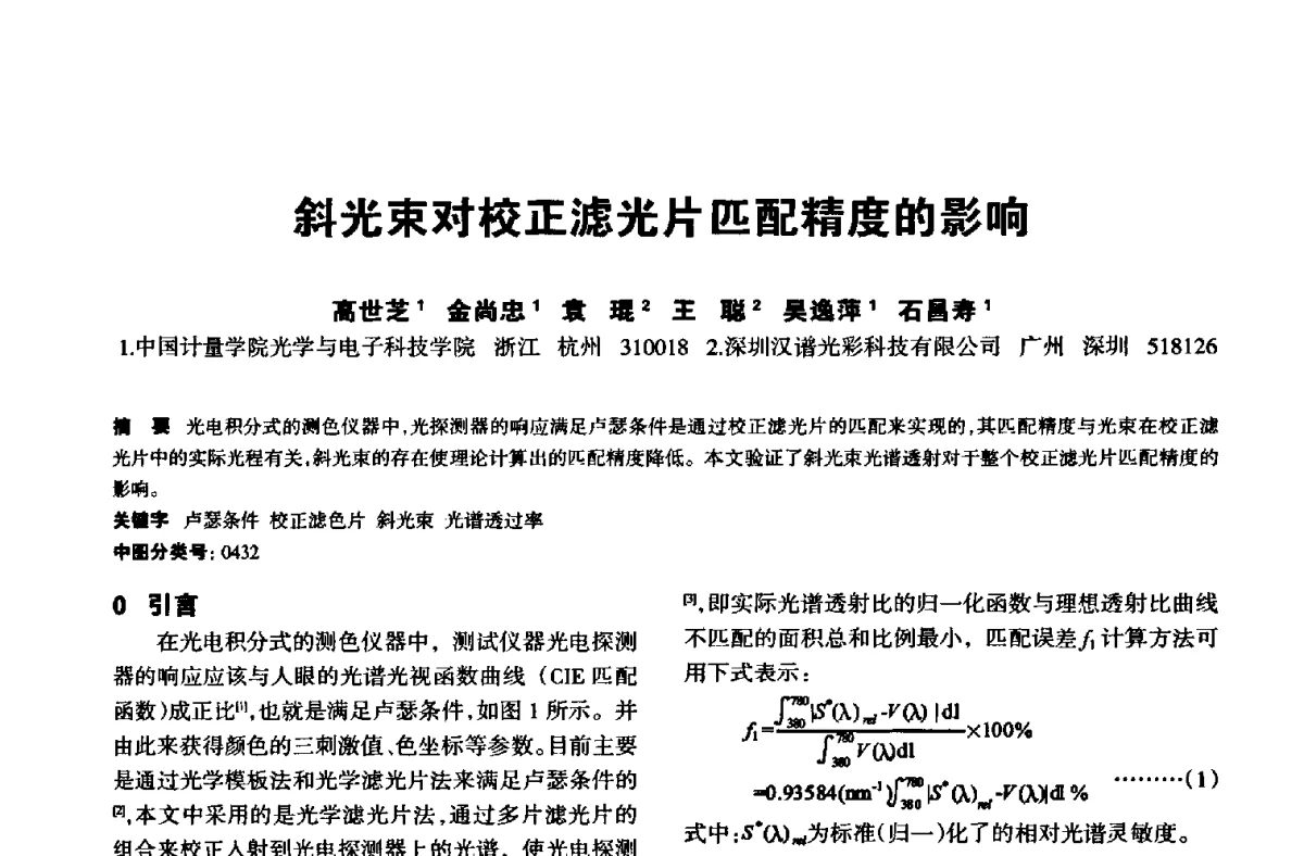
论文《斜光束对校正滤光片匹配精度的影响》探讨了在照明科技领域中,斜光束对校正滤光片匹配精度的影响。文章通过实验分析,揭示了不同角度入射光线对滤光片性能的干扰,提出了优化光路设计和滤光片匹配方法,以提高测量精度。该研究为提升照明设备的光谱分析准确性提供了理论支持和技术参考。

","role":"assistant文档为pdf格式,0.2MB,总共3页。
斜光束对校正滤光片匹配精度的影响 - 中国长三角照明科技论坛(2012·杭州)
2025-12-14 17:55 上传
文件大小:
204.8 KB
下载次数:
60
斜光束对校正滤光片匹配精度的影响 - 中国长三角照明科技论坛(2012·杭州).pdf ...
高速下载
【温馨提示】 您好!以下是下载说明,请您仔细阅读:
1、推荐使用360安全浏览器访问本站,选择您所需的PDF文档,点击页面下方“下载”按钮。
2、耐心等待两秒钟,系统将自动开始下载,本站文件均为高速下载。
3、下载完成后,请查看您浏览器的下载文件夹,找到对应的PDF文件。
4、使用PDF阅读器打开文档,开始阅读学习。
5、使用过程中遇到问题,请联系QQ客服。

本站提供的所有PDF文档、软件、资料等均为网友上传或网络收集,仅供学习和研究使用,不得用于任何商业用途。
本站尊重知识产权,若本站内容侵犯了您的权益,请及时通知我们,我们将尽快予以删除。
  • 手机访问
    微信扫一扫
  • 联系QQ客服
    QQ扫一扫
2022-2025 新资汇 - 参考资料免费下载网站 浙ICP备2024084428号-1
关灯 返回顶部
快速回复 返回顶部 返回列表