四机四流方矩坯连铸自动控制系统的应用 - 全国冶金自动化信息网2012年会.pdf

3 0
2025-12-14 16:16 | 查看全部 阅读模式

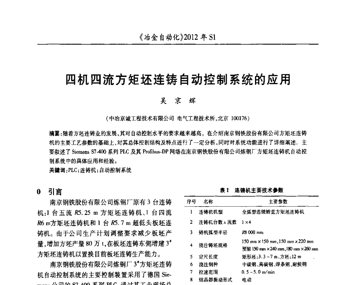
论文《四机四流方矩坯连铸自动控制系统的应用》介绍了在冶金自动化领域中,针对方矩坯连铸工艺设计的自动控制系统。该系统实现了对四台连铸机和四条浇注流的高效协调控制,提高了生产效率和产品质量。文章详细阐述了系统结构、控制策略及实际应用效果,为冶金行业的自动化发展提供了参考依据。

文档为pdf格式,0.46MB,总共4页。
四机四流方矩坯连铸自动控制系统的应用 - 全国冶金自动化信息网2012年会
2025-12-14 16:16 上传
文件大小:
471.04 KB
下载次数:
60
四机四流方矩坯连铸自动控制系统的应用 - 全国冶金自动化信息网2012年会.pdf ...
高速下载
【温馨提示】 您好!以下是下载说明,请您仔细阅读:
1、推荐使用360安全浏览器访问本站,选择您所需的PDF文档,点击页面下方“下载”按钮。
2、耐心等待两秒钟,系统将自动开始下载,本站文件均为高速下载。
3、下载完成后,请查看您浏览器的下载文件夹,找到对应的PDF文件。
4、使用PDF阅读器打开文档,开始阅读学习。
5、使用过程中遇到问题,请联系QQ客服。

本站提供的所有PDF文档、软件、资料等均为网友上传或网络收集,仅供学习和研究使用,不得用于任何商业用途。
本站尊重知识产权,若本站内容侵犯了您的权益,请及时通知我们,我们将尽快予以删除。
  • 手机访问
    微信扫一扫
  • 联系QQ客服
    QQ扫一扫
2022-2025 新资汇 - 参考资料免费下载网站 浙ICP备2024084428号-1
关灯 返回顶部
快速回复 返回顶部 返回列表