GBT 7665-1987 传感器通用术语.pdf

16 0
2025-9-26 12:47 阅读模式

一、基本信息

文档名称:GBT 7665-1987 传感器通用术语

文档格式:pdf格式

文档大小:1.66MB

总页数:31页


二、简介

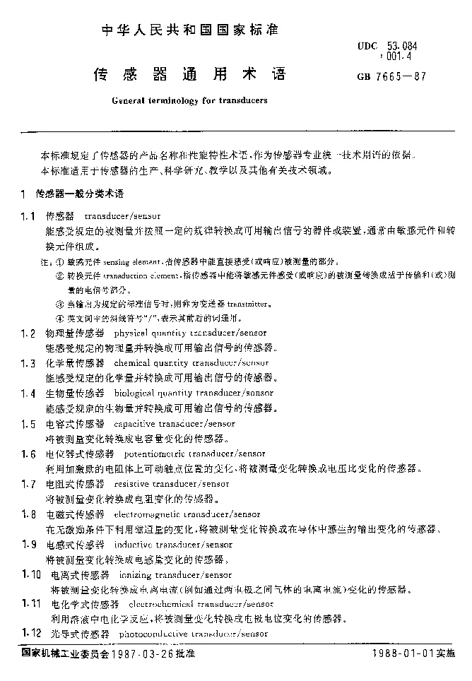
《GBT 7665-1987 传感器通用术语》是中国国家标准,主要用于规范传感器领域的基本术语和定义。该标准对传感器的分类、性能指标、工作原理及应用等方面进行了统一描述,为科研、生产及技术交流提供了基础依据。通过明确术语,有助于提高行业内的沟通效率和技术标准化水平。该标准适用于各类传感器的设计、制造、测试及使用过程,对于推动传感器技术的发展具有重要意义。同时,也为相关产品的质量评估和市场准入提供了技术参考。


三、预览

GBT 7665-1987 传感器通用术语
2025-9-7 10:12 上传
文件大小:
1.66 MB
下载次数:
60
GBT 7665-1987 传感器通用术语.pdf
高速下载
【温馨提示】 您好!以下是下载说明,请您仔细阅读:
1、推荐使用360安全浏览器访问本站,选择您所需的PDF文档,点击页面下方“下载”按钮。
2、耐心等待两秒钟,系统将自动开始下载,本站文件均为高速下载。
3、下载完成后,请查看您浏览器的下载文件夹,找到对应的PDF文件。
4、使用PDF阅读器打开文档,开始阅读学习。
5、使用过程中遇到问题,请联系QQ客服。

本站提供的所有PDF文档、软件、资料等均为网友上传或网络收集,仅供学习和研究使用,不得用于任何商业用途。
本站尊重知识产权,若本站内容侵犯了您的权益,请及时通知我们,我们将尽快予以删除。

  • 手机访问
    微信扫一扫
  • 联系QQ客服
    QQ扫一扫
2022-2025 新资汇 - 参考资料免费下载网站 浙ICP备2024084428号-1
关灯 返回顶部
快速回复 返回顶部 返回列表