平面交叉口智能化竖向设计.pdf

17 0
admin 发表于 2025-9-22 06:46 阅读模式

一、基本信息

文档名称:平面交叉口智能化竖向设计

文档格式:pdf格式

文档大小:0.13MB

总页数:4页


二、简介

《平面交叉口智能化竖向设计》是一本关于城市道路交叉口设计的专业书籍。本书重点介绍了如何通过智能化手段优化交叉口的竖向设计,提升交通效率与安全性。内容涵盖地形分析、排水设计、视距保障等多个方面,结合实际案例进行深入解析。书中引入了先进的设计理念和技术方法,如BIM技术和智能辅助设计工具,为设计师提供科学依据和实践指导。该书适用于城市规划、交通工程及土木工程领域的技术人员和研究人员,具有较强的实用性和参考价值。


三、预览

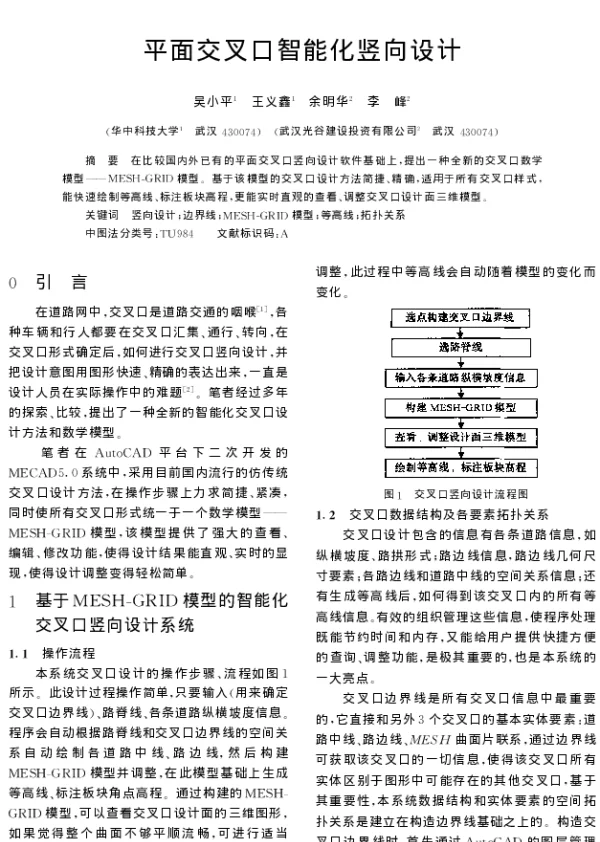
平面交叉口智能化竖向设计
2025-9-3 10:09 上传
文件大小:
133.12 KB
下载次数:
60
平面交叉口智能化竖向设计.pdf
高速下载
【温馨提示】 您好!以下是下载说明,请您仔细阅读:
1、推荐使用360安全浏览器访问本站,选择您所需的PDF文档,点击页面下方“本地下载”按钮。
2、耐心等待两秒钟,系统将自动开始下载,本站文件均为高速下载。
3、下载完成后,请查看您浏览器的下载文件夹,找到对应的PDF文件。
4、使用PDF阅读器打开文档,开始阅读学习。
5、使用过程中遇到问题,请联系QQ客服。

本站提供的所有PDF文档、软件、资料等均为网友上传或网络收集,仅供学习和研究使用,不得用于任何商业用途。
本站尊重知识产权,若本站内容侵犯了您的权益,请及时通知我们,我们将尽快予以删除。

  • 手机访问
    微信扫一扫
  • 联系QQ客服
    QQ扫一扫
2022-2025 新资汇 - 参考资料免费下载网站 浙ICP备2024084428号-1
关灯 返回顶部
快速回复 返回顶部 返回列表