桌面可视IP电话系统设计与实现.pdf

9 0
admin 发表于 2025-9-19 19:31 阅读模式

一、基本信息

文档名称:桌面可视IP电话系统设计与实现

文档格式:pdf格式

文档大小:0.08MB

总页数:3页


二、简介

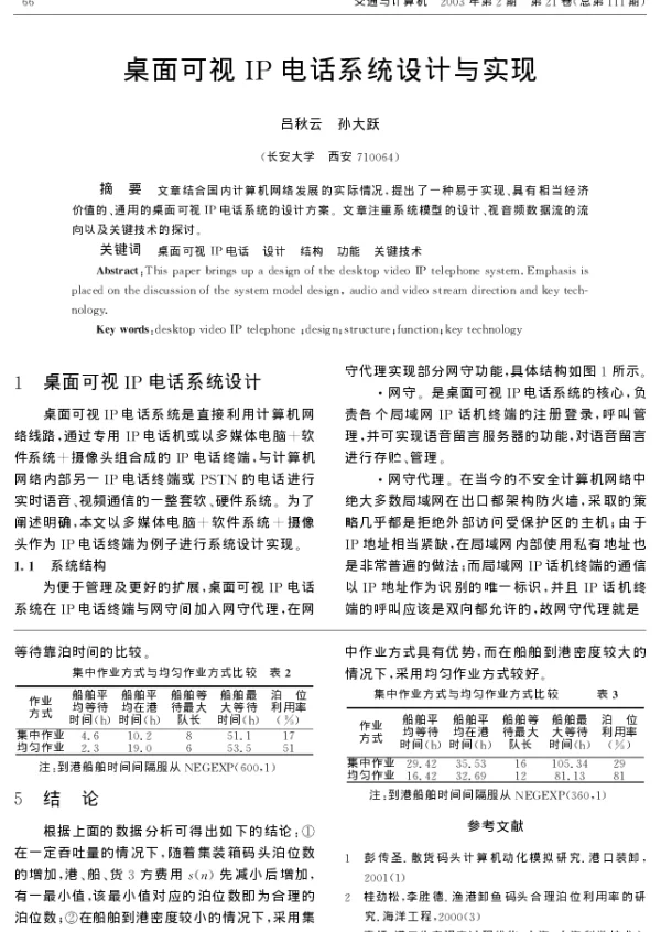
《桌面可视IP电话系统设计与实现》是一篇探讨现代通信技术应用的论文。文章主要介绍了基于IP网络的可视电话系统的设计与实现方法,重点分析了音频视频传输、网络通信协议以及用户界面设计等关键技术。通过该系统,用户可以在桌面设备上实现高质量的语音和视频通话,提升远程沟通的效率与体验。论文结合实际开发过程,详细描述了系统的架构、功能模块及其实现方案,并对系统性能进行了测试与优化。该研究为构建高效、稳定的IP电话系统提供了理论支持和技术参考,具有一定的实用价值和推广意义。


三、预览

桌面可视IP电话系统设计与实现
2025-9-3 09:36 上传
文件大小:
81.92 KB
下载次数:
60
桌面可视IP电话系统设计与实现.pdf
高速下载
【温馨提示】 您好!以下是下载说明,请您仔细阅读:
1、推荐使用360安全浏览器访问本站,选择您所需的PDF文档,点击页面下方“本地下载”按钮。
2、耐心等待两秒钟,系统将自动开始下载,本站文件均为高速下载。
3、下载完成后,请查看您浏览器的下载文件夹,找到对应的PDF文件。
4、使用PDF阅读器打开文档,开始阅读学习。
5、使用过程中遇到问题,请联系QQ客服。

本站提供的所有PDF文档、软件、资料等均为网友上传或网络收集,仅供学习和研究使用,不得用于任何商业用途。
本站尊重知识产权,若本站内容侵犯了您的权益,请及时通知我们,我们将尽快予以删除。

  • 手机访问
    微信扫一扫
  • 联系QQ客服
    QQ扫一扫
2022-2025 新资汇 - 参考资料免费下载网站 浙ICP备2024084428号-1
关灯 返回顶部
快速回复 返回顶部 返回列表