设为首页
收藏本站
首页
BBS
登录
注册
资料下载
›
电力行业
›
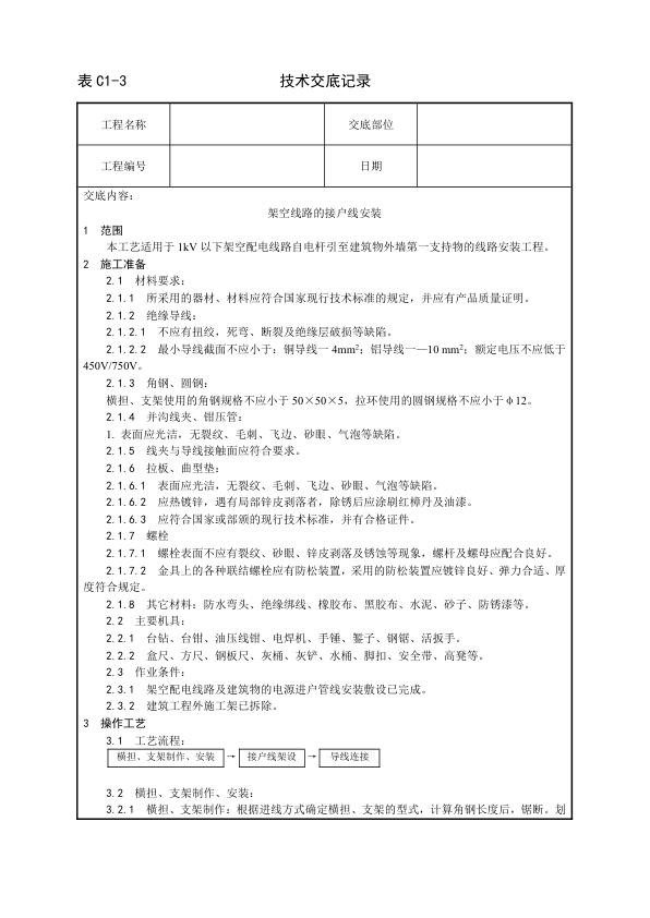
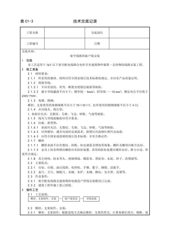
架空线路的接户线安装工艺
架空线路的接户线安装工艺
201
0
2024-10-14 21:55
|
查看全部
阅读模式
文档名称:架空线路的接户线安装工艺
架空线路的接户线安装工艺.pdf
文件大小:
264.14 KB
高速下载
架空
,
线路
,
安装
,
工艺
回复
举报
相关文档
•
防绕击侧针与线路型避雷器在输电线路雷害中的综合应用 - 中国电机工程学会第十届青年学术会议.pdf
•
青铜器装饰工艺的一朵奇葩——彩绘工艺 - 全国第十届考古与文物保护化学学术研讨会.pdf
•
非活性极压切削油的研究与应用 - 2008工业设备润滑管理及工艺润滑技术研讨会.pdf
•
非水介质制备壳聚糖纳米粒工艺研究 - 第五届全国化工年会.pdf
•
鞍钢冶炼非调质N80增氮工艺研究 - 第七届冶金工程科学论坛.pdf
•
鞍钢B级帘线钢盘条轧制工艺研究 - 2008年全国轧钢生产技术会议.pdf
•
顺槽及斜巷单侧架空乘人装置研究与应用 - 中国煤炭学会煤矿运输专业委员会2008年学术年会.pdf
•
预防架空地线悬垂线夹磨损的改进方案 - 中国电机工程学会第十届青年学术会议.pdf
•
风力发电场架空线路故障及维护评析 - 2008年中国电机工程学会年会.pdf
•
飞机燃油系统污染控制技术 - 2008工业设备润滑管理及工艺润滑技术研讨会.pdf
•
高可靠8051中ALU的设计与实现 - 第十二届计算机工程与工艺全国学术年会(NCCET08).pdf
•
高性能印制板设计加速技术 - 第十二届计算机工程与工艺全国学术年会(NCCET08).pdf
•
高效水玻璃冷芯盒制芯工艺的研究 - 2008中国铸造活动周.pdf
•
高效脱除H2S工艺及应用 - 第五届全国工业催化技术及应用年会.pdf
•
高活性度活性白土的制备工艺研究 - 第五届全国化工年会.pdf
•
高碳高铬莱氏体钢轧制工艺 - 第五届全国模具钢学术会议.pdf
•
高质、高效、节能的焊接生产来源于全面的焊接管理 - 2008年全国机电企业工艺年会暨《新兴铸管杯》工艺论坛.pdf
•
黄原胶发酵及提取工艺的优化研究 - 第五届全国化工年会.pdf
•
麻风树种子综合利用的工艺研究 - 第五届全国化工年会.pdf
•
黄鲇鱼内脏自溶酶解提取鱼油的工艺 - 第五届全国化工年会.pdf
热门分类
法规
地方标准
团体标准
其他标准
工业技术
参考文献
新能源行业
电力行业
商务办公
建筑工程
打包下载
软件工具
2026
资料下载
联系邮件:1991591830#qq.com
浙ICP备2024084428号-1