设为首页
收藏本站
首页
BBS
登录
注册
资料下载
›
电力行业
›
混凝土结构加固相关要求
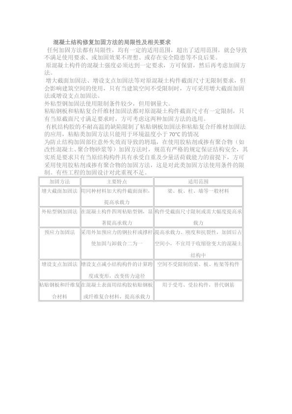
混凝土结构加固相关要求
250
0
2024-10-14 21:15
|
查看全部
阅读模式
文档名称:混凝土结构加固相关要求
混凝土结构加固相关要求.pdf
文件大小:
62.5 KB
高速下载
加固
,
混凝土结构
,
相关
回复
举报
相关文档
•
静压PHC管桩加固工程实例 - 第九届全国建筑物鉴定与加固改造学术会议.pdf
•
非胶封装光纤光栅应变传感器性能的实验研究 - 第九届全国建筑物鉴定与加固改造学术会议.pdf
•
韩店水库土坝灌浆加固技术 - 第十届全国地基处理学术讨论会.pdf
•
预应力芳纶纤维布在桥梁加固中的应用 - 第十二届全国纤维混凝土学术会议.pdf
•
预应力碳纤维布加固混凝土梁研究浅析 - 第五届全国预应力结构理论与工程应用学术会议.pdf
•
预应力混凝土结构抗震性能若干问题探讨 - 第八届全国结构计算理论与工程应用学术会议.pdf
•
预应力型钢混凝土结构研究与应用 - 庆祝刘锡良教授八十华诞暨第八届全国现代结构工程学术研讨会.pdf
•
预应力卸载法在实际加固工程中的应用 - 第九届全国建筑物鉴定与加固改造学术会议.pdf
•
预应力FRP布加固混凝土梁的承载力研究 - 第九届全国建筑物鉴定与加固改造学术会议.pdf
•
预应力FRP加固混凝土梁的变形性能研究 - 第八届全国结构计算理论与工程应用学术会议.pdf
•
预制预应力混凝土结构的抗震设计 - 第五届全国预应力结构理论与工程应用学术会议.pdf
•
风力发电及相关技术综述 - 第14届微特电机及控制学术年会.pdf
•
高可靠HIC抗辐照加固途径分析 - 中国电子学会第十五届电子元件学术年会.pdf
•
高层建筑底部框架柱轴压比超限问题加固设计实例 - 第九届全国建筑物鉴定与加固改造学术会议.pdf
•
高性能混凝土抗渗性与护筋性的试验研究 - 第九届全国建筑物鉴定与加固改造学术会议.pdf
•
高性能SBR_BR_CB共混橡胶的研究 - 第四届全国橡胶行业及相关行业技术与贸易交流会.pdf
•
高强混凝土柱CFRP抗震加固有限元分析 - 第二届结构工程新进展国际论坛.pdf
•
高水材料在港口工程加固中的试验研究 - 第七届全国工程排水与加固技术研讨会.pdf
•
高校与企业产、学、研合作模式探讨 - 第十届全国混凝土结构教学研讨会.pdf
•
高效预应力加固设计方法研究 - 第十六届全国现代结构工程技术交流会.pdf
热门分类
法规
地方标准
团体标准
其他标准
工业技术
参考文献
新能源行业
电力行业
商务办公
建筑工程
打包下载
软件工具
2026
资料下载
联系邮件:1991591830#qq.com
浙ICP备2024084428号-1