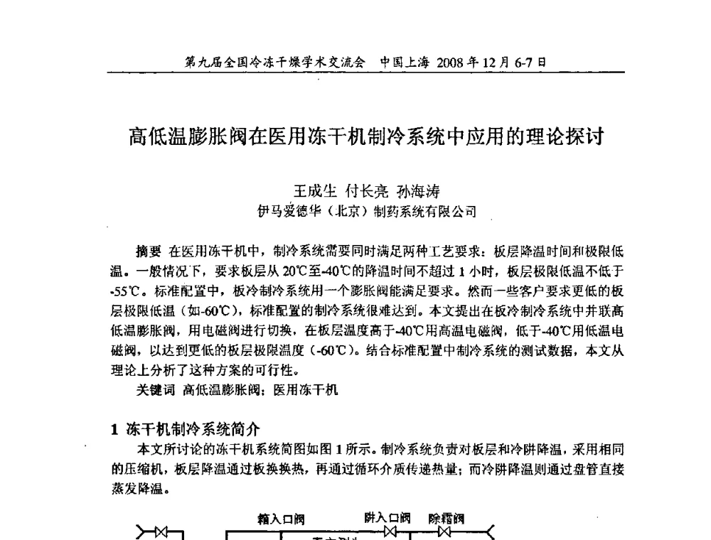
高低温膨胀阀在医用冻干机制冷系统中应用的理论探讨 - 第九届全国冷冻干燥学术交流会.pdf

35 0
2026-1-12 19:33 | 查看全部 阅读模式

会议论文《高低温膨胀阀在医用冻干机制冷系统中应用的理论探讨》探讨了高低温膨胀阀在医用冻干机中的制冷系统中的作用与优化设计。文章分析了不同温度条件下膨胀阀的工作特性,提出了提高系统效率和稳定性的方法,对医用冻干机的节能与性能提升具有重要参考价值。

文档为pdf格式,0.5MB,总共4页。

高低温膨胀阀在医用冻干机制冷系统中应用的理论探讨 - 第九届全国冷冻干燥学术交流会
文件大小:
512 KB
高速下载
2026 资料下载 联系邮件:1991591830#qq.com 浙ICP备2024084428号-1