长效流滴保温消雾膜的生产与应用 - 中国塑料加工工业协会专家委员会第二届一次全体大会暨塑料新技术、新材料、新成果交流大会.pdf

4 0
2026-1-11 22:28 | 查看全部 阅读模式

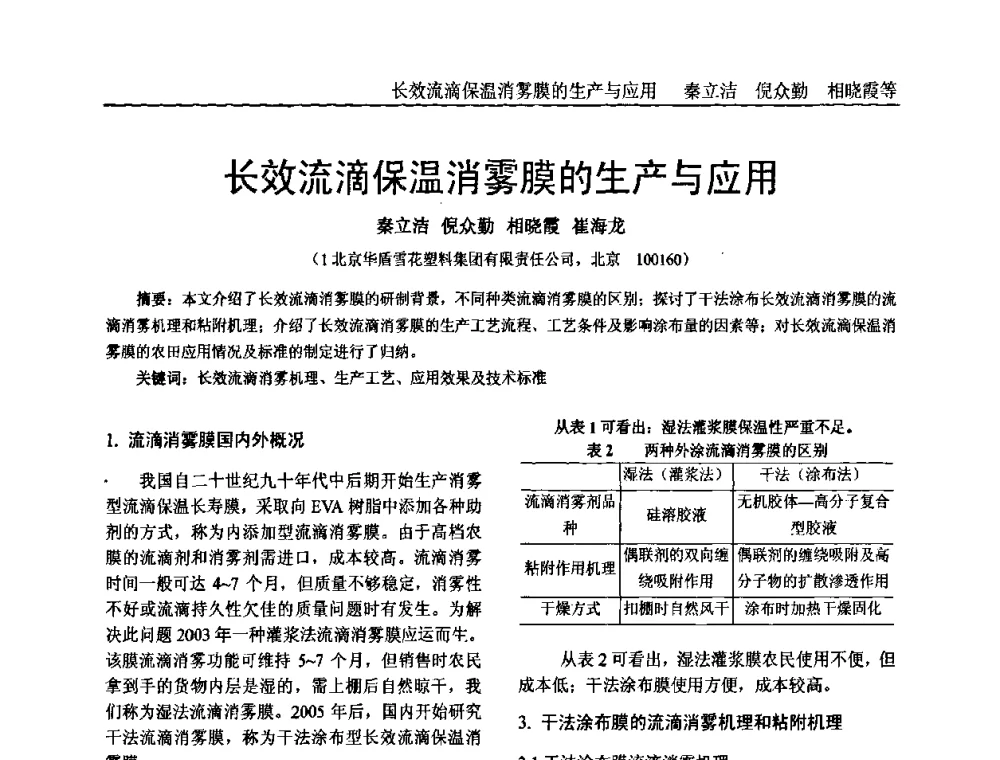
会议论文《长效流滴保温消雾膜的生产与应用》介绍了新型农业用塑料薄膜的研发成果。该膜具有长效流滴、保温及消雾功能,有效提升温室种植效率。论文详细阐述了生产工艺及实际应用效果,为塑料新材料在农业领域的推广提供了理论支持和技术参考。

文档为pdf格式,0.52MB,总共5页。

长效流滴保温消雾膜的生产与应用 - 中国塑料加工工业协会专家委员会第二届一次全体大会暨塑料新技术、新材料、新成果交流大会
文件大小:
532.48 KB
高速下载
2026 资料下载 联系邮件:1991591830#qq.com 浙ICP备2024084428号-1