网状内筋异型材断面与模具设计 - 2009年全国塑料门窗行业年会.pdf

23 0
2026-1-11 21:18 | 查看全部 阅读模式

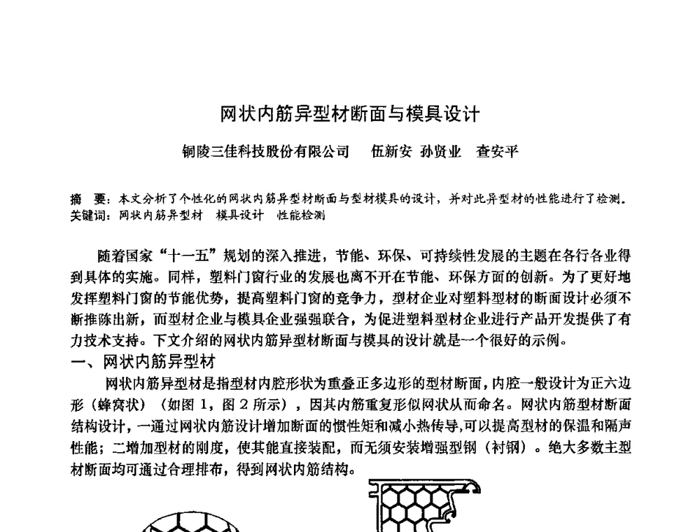
会议论文《网状内筋异型材断面与模具设计》发表于2009年全国塑料门窗行业年会,主要探讨了网状内筋异型材的断面结构设计及其对应的模具开发。文章分析了异型材在强度、刚度和加工性能方面的优化方法,提出了合理的断面形状和模具结构方案,对提高塑料门窗产品的质量与性能具有重要参考价值。

文档为pdf格式,0.58MB,总共3页。

网状内筋异型材断面与模具设计 - 2009年全国塑料门窗行业年会
文件大小:
593.92 KB
高速下载
2026 资料下载 联系邮件:1991591830#qq.com 浙ICP备2024084428号-1