玻璃窑炉热修技术探讨 - 2009全国玻璃工业节能技术交流大会.pdf

11 0
2026-1-11 20:22 | 查看全部 阅读模式

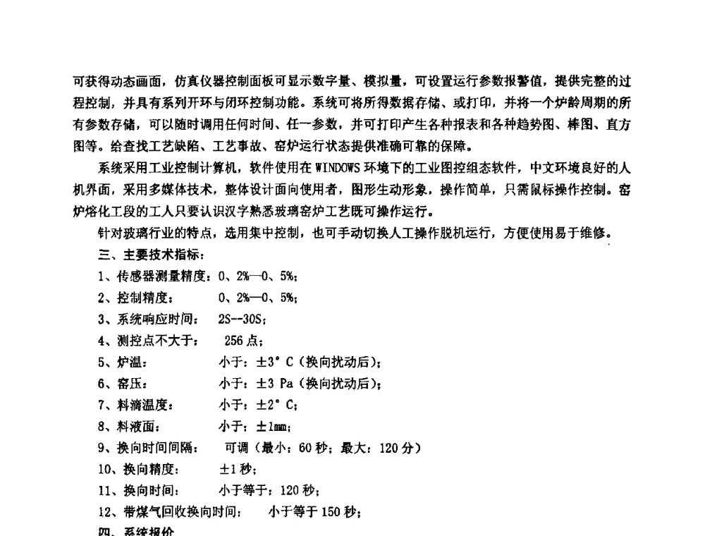
会议论文《玻璃窑炉热修技术探讨》发表于2009全国玻璃工业节能技术交流大会,重点分析了玻璃窑炉在运行过程中的热修技术。文章介绍了热修的工艺流程、材料选择及操作要点,强调了热修对延长窑炉寿命和提高能源利用效率的重要性。通过对实际案例的研究,提出了优化热修方案的建议,为玻璃工业节能提供了理论支持和技术参考。

文档为pdf格式,0.3MB,总共3页。

玻璃窑炉热修技术探讨 - 2009全国玻璃工业节能技术交流大会
文件大小:
307.2 KB
高速下载
2026 资料下载 联系邮件:1991591830#qq.com 浙ICP备2024084428号-1