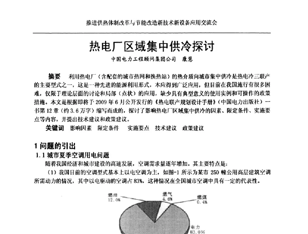
热电厂区域集中供冷探讨 - 推进供热体制改革与节能改造新技术新设备应用交流会.pdf

4 0
2026-1-11 20:10 | 查看全部 阅读模式

会议论文《热电厂区域集中供冷探讨 - 推进供热体制改革与节能改造新技术新设备应用交流会》探讨了热电厂在区域集中供冷中的应用前景。文章分析了当前供热体制存在的问题,提出通过技术革新和设备升级实现节能减排的目标。同时,论文介绍了新型供冷技术和设备在实际应用中的效果,为推动供热体制改革提供了理论支持和实践参考。

文档为pdf格式,0.75MB,总共8页。

热电厂区域集中供冷探讨 - 推进供热体制改革与节能改造新技术新设备应用交流会
文件大小:
768 KB
高速下载
2026 资料下载 联系邮件:1991591830#qq.com 浙ICP备2024084428号-1