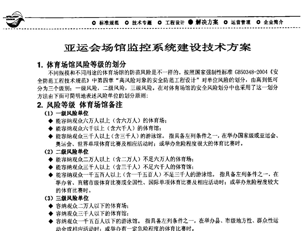
亚运会场馆监控系统建设技术方案 - 2009(深圳)第六届绿色数字化体育场馆与运营高峰论坛.pdf

19 0
2026-1-11 12:47 | 查看全部 阅读模式

会议论文《亚运会场馆监控系统建设技术方案 - 2009(深圳)第六届绿色数字化体育场馆与运营高峰论坛》探讨了亚运会期间场馆监控系统的构建方法。文章提出了一套基于绿色和数字化理念的监控技术方案,涵盖视频监控、数据采集与分析、智能管理等方面,旨在提升场馆安全性和运营效率。该方案为大型体育赛事的信息化管理提供了重要参考。

文档为pdf格式,0.9MB,总共5页。

亚运会场馆监控系统建设技术方案 - 2009(深圳)第六届绿色数字化体育场馆与运营高峰论坛
文件大小:
921.6 KB
高速下载
2026 资料下载 联系邮件:1991591830#qq.com 浙ICP备2024084428号-1