汽车用胶管的性能试验 - 2010年泛长三角地区橡胶技贸交流暨信息发布会.pdf

9 0
2026-1-11 04:48 | 查看全部 阅读模式

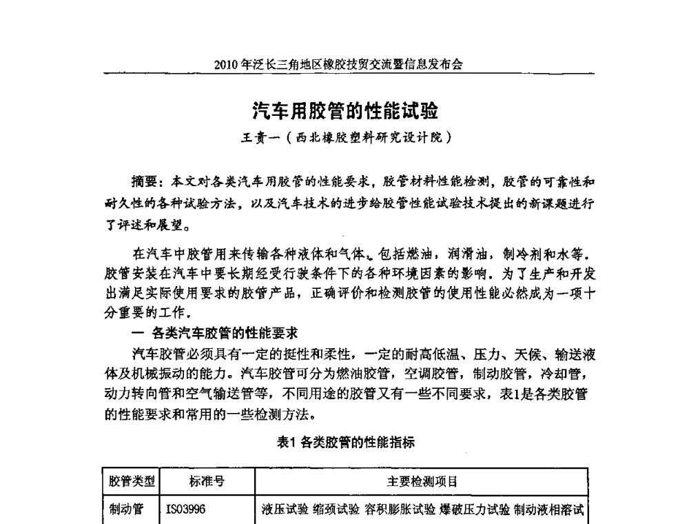
会议论文《汽车用胶管的性能试验》发表于2010年泛长三角地区橡胶技贸交流暨信息发布会。该文主要探讨了汽车用胶管在实际应用中的性能测试方法与标准,分析了其耐压、耐温、抗老化等关键指标。研究为提升汽车胶管的质量与可靠性提供了理论依据和技术支持,对橡胶行业的发展具有重要意义。

文档为pdf格式,0.35MB,总共6页。

汽车用胶管的性能试验 - 2010年泛长三角地区橡胶技贸交流暨信息发布会
文件大小:
358.4 KB
高速下载
2026 资料下载 联系邮件:1991591830#qq.com 浙ICP备2024084428号-1