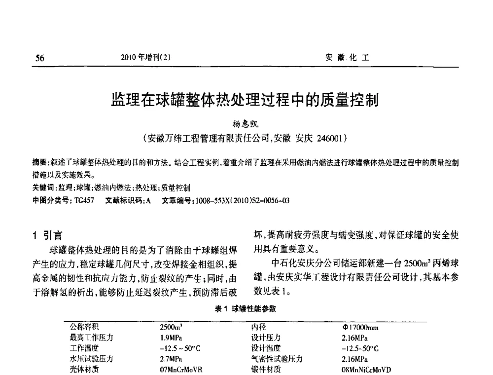
监理在球罐整体热处理过程中的质量控制 - 安徽省第十二届腐蚀与防护学术交流会.pdf

4 0
2026-1-10 23:28 | 查看全部 阅读模式

会议论文《监理在球罐整体热处理过程中的质量控制》探讨了球罐热处理过程中监理的关键作用。文章分析了热处理工艺对球罐结构安全的影响,强调了监理在施工阶段的质量监督与技术指导的重要性。通过实例说明,监理需严格把控温度、时间及冷却速率等关键参数,确保热处理效果符合标准,有效预防腐蚀与结构损伤,提升设备使用寿命。

文档为pdf格式,0.24MB,总共3页。

监理在球罐整体热处理过程中的质量控制 - 安徽省第十二届腐蚀与防护学术交流会
文件大小:
245.76 KB
高速下载
2026 资料下载 联系邮件:1991591830#qq.com 浙ICP备2024084428号-1