C波段大功率单注速调管的研制 - 中国电子学会真空电子学分会第十九届学术年会.pdf

10 0
2026-1-10 18:01 | 查看全部 阅读模式

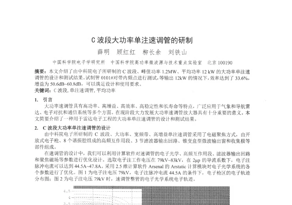
会议论文《C波段大功率单注速调管的研制》由中国电子学会真空电子学分会第十九届学术年会发表。该文介绍了针对C波段应用而设计的大功率单注速调管的研究成果,重点阐述了其结构设计、工作原理及性能测试。通过优化电子光学系统和谐振腔结构,提升了输出功率与效率,为高功率微波器件的发展提供了重要参考。

文档为pdf格式,1.18MB,总共2页。

C波段大功率单注速调管的研制 - 中国电子学会真空电子学分会第十九届学术年会
文件大小:
1.18 MB
高速下载
2026 资料下载 联系邮件:1991591830#qq.com 浙ICP备2024084428号-1