高性能水性双组分聚氨酯面漆的研制 - 2013水性聚氨酯行业年会暨第11届水性涂料研讨会.pdf

5 0
2026-1-10 16:17 | 查看全部 阅读模式

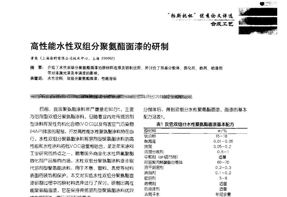
会议论文《高性能水性双组分聚氨酯面漆的研制》介绍了以水为溶剂的双组分聚氨酯面漆的研发过程。该研究通过优化树脂合成与固化剂选择,提升了涂料的耐候性、附着力和施工性能。论文强调了环保型水性体系在替代传统溶剂型涂料中的应用潜力,对推动水性聚氨酯行业发展具有重要意义。

文档为pdf格式,0.31MB,总共5页。

高性能水性双组分聚氨酯面漆的研制 - 2013水性聚氨酯行业年会暨第11届水性涂料研讨会
文件大小:
317.44 KB
高速下载
2026 资料下载 联系邮件:1991591830#qq.com 浙ICP备2024084428号-1