300KA预焙电解槽节能途径探讨 - 2014(郑州)中西部第七届有色金属工业发展论坛.pdf

2 0
2026-1-10 09:44 | 查看全部 阅读模式

会议论文《300KA预焙电解槽节能途径探讨》探讨了在2014年郑州中西部第七届有色金属工业发展论坛上提出的节能技术。文章分析了预焙电解槽在生产过程中的能耗问题,并提出了多种节能措施,如优化操作参数、改进槽体结构和提高能源利用率等,旨在降低电解铝生产成本,提升行业竞争力。

文档为pdf格式,1.02MB,总共6页。

300KA预焙电解槽节能途径探讨 - 2014(郑州)中西部第七届有色金属工业发展论坛
文件大小:
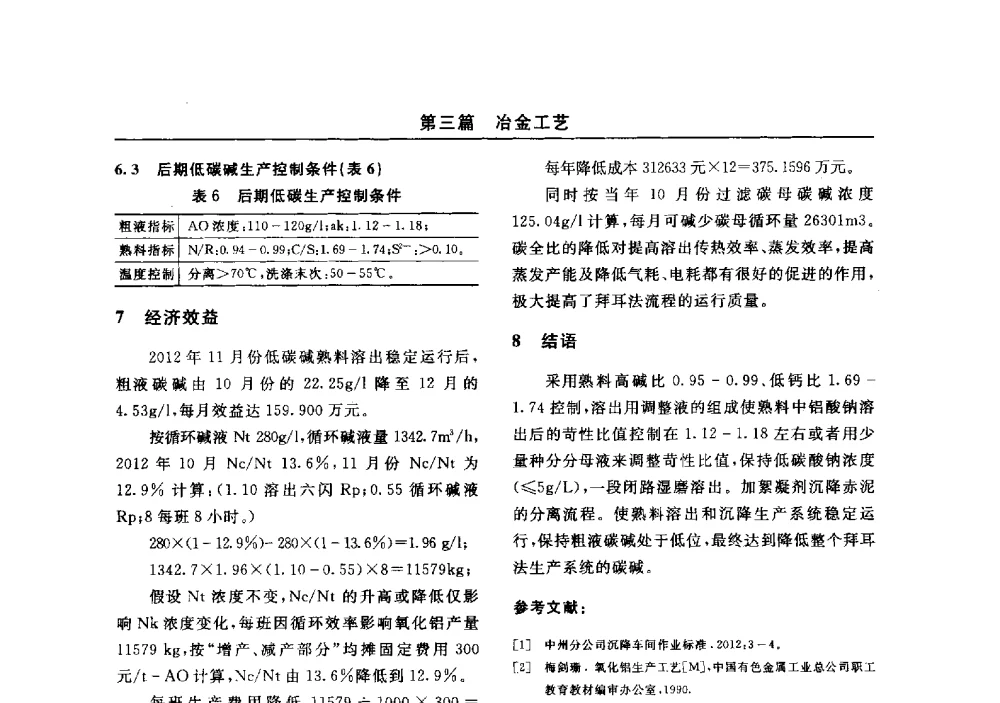
1.02 MB
高速下载
2026 资料下载 联系邮件:1991591830#qq.com 浙ICP备2024084428号-1