载铜水溶性石墨烯的制备及长效抗菌性能 - 第八届届中国抗菌产业发展大会.pdf

140 0
2025-12-14 20:19 | 查看全部 阅读模式

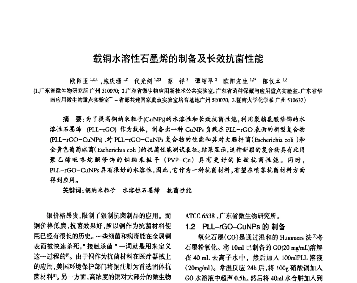
论文《载铜水溶性石墨烯的制备及长效抗菌性能》介绍了通过化学方法将铜离子负载于水溶性石墨烯表面,制备出具有优异抗菌性能的复合材料。研究结果表明,该材料对多种细菌表现出良好的抑制效果,并具有长效抗菌特性。该成果为开发新型抗菌材料提供了理论依据和技术支持,对推动抗菌产业的发展具有重要意义。

文档为pdf格式,0.43MB,总共3页。
载铜水溶性石墨烯的制备及长效抗菌性能 - 第八届届中国抗菌产业发展大会
2025-12-14 20:22 上传
文件大小:
440.32 KB
下载次数:
60
载铜水溶性石墨烯的制备及长效抗菌性能 - 第八届届中国抗菌产业发展大会.pdf ...
高速下载
【温馨提示】 您好!以下是下载说明,请您仔细阅读:
1、推荐使用360安全浏览器访问本站,选择您所需的PDF文档,点击页面下方“下载”按钮。
2、耐心等待两秒钟,系统将自动开始下载,本站文件均为高速下载。
3、下载完成后,请查看您浏览器的下载文件夹,找到对应的PDF文件。
4、使用PDF阅读器打开文档,开始阅读学习。
5、使用过程中遇到问题,请联系QQ客服。

本站提供的所有PDF文档、软件、资料等均为网友上传或网络收集,仅供学习和研究使用,不得用于任何商业用途。
本站尊重知识产权,若本站内容侵犯了您的权益,请及时通知我们,我们将尽快予以删除。
  • 手机访问
    微信扫一扫
  • 联系QQ客服
    QQ扫一扫
2022-2025 新资汇 - 参考资料免费下载网站 浙ICP备2024084428号-1
关灯 返回顶部
快速回复 返回顶部 返回列表