轧钢、锻造火焰加热炉能耗限额及监测技术要求 - 华西冶金论坛第27届(成都)会议——全国冶金节能与合同能源管理暨热工技术研讨会.pdf

5 0
2025-12-14 20:17 | 查看全部 阅读模式

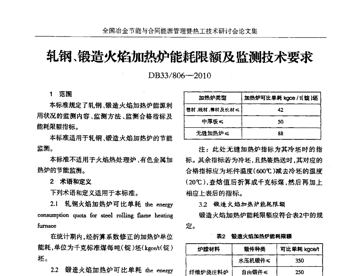
论文《轧钢、锻造火焰加热炉能耗限额及监测技术要求》探讨了冶金行业中关键设备的能耗标准与监测方法。文章针对火焰加热炉在轧钢和锻造过程中的能源消耗提出了具体限额,旨在提升能源利用效率。同时,详细阐述了监测技术的要求,为行业节能减排提供了技术依据。该文发表于华西冶金论坛第27届会议,聚焦全国冶金节能与合同能源管理,具有重要的实践指导意义。

文档为pdf格式,0.19MB,总共5页。
轧钢、锻造火焰加热炉能耗限额及监测技术要求 - 华西冶金论坛第27届(成都)会议——全国冶金节能与合同能源管理暨热工技术研讨会
2025-12-14 20:20 上传
文件大小:
194.56 KB
下载次数:
60
轧钢、锻造火焰加热炉能耗限额及监测技术要求 - 华西冶金论坛第27届(成都)会议——全国冶金节能与合同能源 ...
高速下载
【温馨提示】 您好!以下是下载说明,请您仔细阅读:
1、推荐使用360安全浏览器访问本站,选择您所需的PDF文档,点击页面下方“下载”按钮。
2、耐心等待两秒钟,系统将自动开始下载,本站文件均为高速下载。
3、下载完成后,请查看您浏览器的下载文件夹,找到对应的PDF文件。
4、使用PDF阅读器打开文档,开始阅读学习。
5、使用过程中遇到问题,请联系QQ客服。

本站提供的所有PDF文档、软件、资料等均为网友上传或网络收集,仅供学习和研究使用,不得用于任何商业用途。
本站尊重知识产权,若本站内容侵犯了您的权益,请及时通知我们,我们将尽快予以删除。
  • 手机访问
    微信扫一扫
  • 联系QQ客服
    QQ扫一扫
2022-2025 新资汇 - 参考资料免费下载网站 浙ICP备2024084428号-1
关灯 返回顶部
快速回复 返回顶部 返回列表