磷酸盐水泥浆体系室内研究 - 中国石油学会2012年固井技术研讨会.pdf

10 0
2025-12-14 19:35 | 查看全部 阅读模式

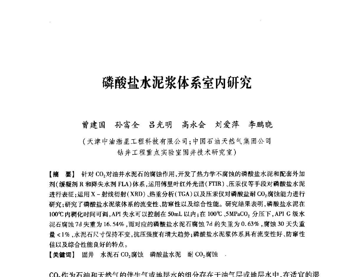
论文《磷酸盐水泥浆体系室内研究》发表于中国石油学会2012年固井技术研讨会,主要探讨了磷酸盐水泥浆体系的性能与应用。研究通过实验分析了不同配比对水泥浆流变性、凝结时间及强度的影响,旨在优化固井材料性能,提高井筒密封效果。该成果为油气井固井工程提供了理论依据和技术支持。

文档为pdf格式,0.37MB,总共9页。
磷酸盐水泥浆体系室内研究 - 中国石油学会2012年固井技术研讨会
2025-12-14 19:35 上传
文件大小:
378.88 KB
下载次数:
60
磷酸盐水泥浆体系室内研究 - 中国石油学会2012年固井技术研讨会.pdf
高速下载
【温馨提示】 您好!以下是下载说明,请您仔细阅读:
1、推荐使用360安全浏览器访问本站,选择您所需的PDF文档,点击页面下方“下载”按钮。
2、耐心等待两秒钟,系统将自动开始下载,本站文件均为高速下载。
3、下载完成后,请查看您浏览器的下载文件夹,找到对应的PDF文件。
4、使用PDF阅读器打开文档,开始阅读学习。
5、使用过程中遇到问题,请联系QQ客服。

本站提供的所有PDF文档、软件、资料等均为网友上传或网络收集,仅供学习和研究使用,不得用于任何商业用途。
本站尊重知识产权,若本站内容侵犯了您的权益,请及时通知我们,我们将尽快予以删除。
  • 手机访问
    微信扫一扫
  • 联系QQ客服
    QQ扫一扫
2022-2025 新资汇 - 参考资料免费下载网站 浙ICP备2024084428号-1
关灯 返回顶部
快速回复 返回顶部 返回列表