环氧砂浆与呋喃砂浆性能差别及结构剖析 - 2012全国水工泄水建筑物安全与病害处理技术交流研讨会.pdf

9 0
2025-12-14 19:15 | 查看全部 阅读模式

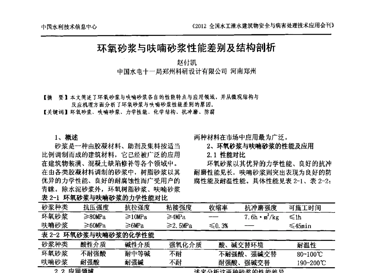
论文《环氧砂浆与呋喃砂浆性能差别及结构剖析》探讨了两种材料在物理性能和化学结构上的差异。通过实验对比,分析了环氧砂浆与呋喃砂浆在强度、耐久性及抗渗性等方面的特性。研究结果为水工建筑中材料的选择提供了理论依据,对病害处理技术具有重要参考价值。

文档为pdf格式,0.17MB,总共3页。
环氧砂浆与呋喃砂浆性能差别及结构剖析 - 2012全国水工泄水建筑物安全与病害处理技术交流研讨会
2025-12-14 19:15 上传
文件大小:
174.08 KB
下载次数:
60
环氧砂浆与呋喃砂浆性能差别及结构剖析 - 2012全国水工泄水建筑物安全与病害处理技术交流研讨会.pdf ...
高速下载
【温馨提示】 您好!以下是下载说明,请您仔细阅读:
1、推荐使用360安全浏览器访问本站,选择您所需的PDF文档,点击页面下方“下载”按钮。
2、耐心等待两秒钟,系统将自动开始下载,本站文件均为高速下载。
3、下载完成后,请查看您浏览器的下载文件夹,找到对应的PDF文件。
4、使用PDF阅读器打开文档,开始阅读学习。
5、使用过程中遇到问题,请联系QQ客服。

本站提供的所有PDF文档、软件、资料等均为网友上传或网络收集,仅供学习和研究使用,不得用于任何商业用途。
本站尊重知识产权,若本站内容侵犯了您的权益,请及时通知我们,我们将尽快予以删除。
  • 手机访问
    微信扫一扫
  • 联系QQ客服
    QQ扫一扫
2022-2025 新资汇 - 参考资料免费下载网站 浙ICP备2024084428号-1
关灯 返回顶部
快速回复 返回顶部 返回列表