周期性矩形凹槽结构分析 - 2012年全国环境声学学术会议.pdf

3 0
2025-12-14 16:15 | 查看全部 阅读模式

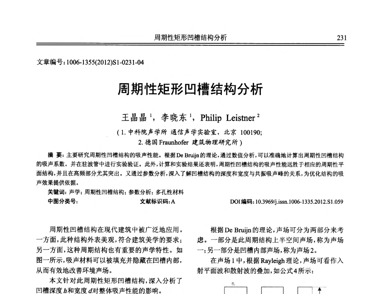
论文《周期性矩形凹槽结构分析》探讨了周期性矩形凹槽在声学领域的应用与特性。通过理论分析和数值模拟,研究了该结构对声波传播的影响,重点分析了其在噪声控制中的潜在价值。文章为相关工程设计提供了理论依据和技术参考,对环境声学领域的发展具有重要意义。

文档为pdf格式,0.66MB,总共4页。
周期性矩形凹槽结构分析 - 2012年全国环境声学学术会议
2025-12-14 16:15 上传
文件大小:
675.84 KB
下载次数:
60
周期性矩形凹槽结构分析 - 2012年全国环境声学学术会议.pdf
高速下载
【温馨提示】 您好!以下是下载说明,请您仔细阅读:
1、推荐使用360安全浏览器访问本站,选择您所需的PDF文档,点击页面下方“下载”按钮。
2、耐心等待两秒钟,系统将自动开始下载,本站文件均为高速下载。
3、下载完成后,请查看您浏览器的下载文件夹,找到对应的PDF文件。
4、使用PDF阅读器打开文档,开始阅读学习。
5、使用过程中遇到问题,请联系QQ客服。

本站提供的所有PDF文档、软件、资料等均为网友上传或网络收集,仅供学习和研究使用,不得用于任何商业用途。
本站尊重知识产权,若本站内容侵犯了您的权益,请及时通知我们,我们将尽快予以删除。
  • 手机访问
    微信扫一扫
  • 联系QQ客服
    QQ扫一扫
2022-2025 新资汇 - 参考资料免费下载网站 浙ICP备2024084428号-1
关灯 返回顶部
快速回复 返回顶部 返回列表