锆_锂取代反应合成聚锆硅硼碳氮和热解制备前驱体陶瓷 - 2011中国(景德镇)高技术陶瓷国际论坛暨第十届全国工程陶瓷学术年会.pdf

4 0
2025-12-14 10:01 | 查看全部 阅读模式

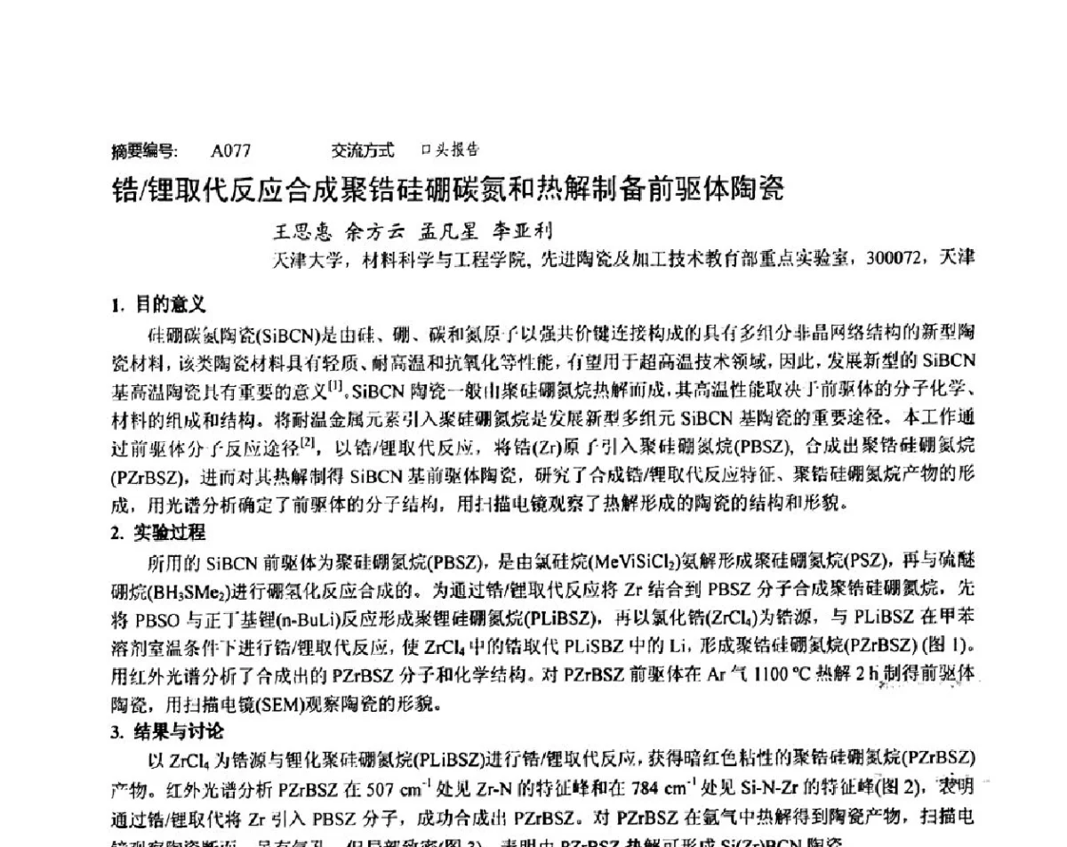
该论文介绍了通过锆-锂取代反应合成聚锆硅硼碳氮,并通过热解制备前驱体陶瓷的方法。研究旨在开发新型高性能陶瓷材料,探索其在高温和耐磨领域的应用潜力。文章详细描述了合成过程及热解工艺,为后续陶瓷材料的制备提供了理论依据和技术支持。

文档为pdf格式,0.26MB,总共1页。
锆_锂取代反应合成聚锆硅硼碳氮和热解制备前驱体陶瓷 - 2011中国(景德镇)高技术陶瓷国际论坛暨第十届全国工程陶瓷学术年会
2025-12-14 10:09 上传
文件大小:
266.24 KB
下载次数:
60
锆_锂取代反应合成聚锆硅硼碳氮和热解制备前驱体陶瓷 - 2011中国(景德镇)高技术陶瓷国际论坛暨第十届全国工 ...
高速下载
【温馨提示】 您好!以下是下载说明,请您仔细阅读:
1、推荐使用360安全浏览器访问本站,选择您所需的PDF文档,点击页面下方“下载”按钮。
2、耐心等待两秒钟,系统将自动开始下载,本站文件均为高速下载。
3、下载完成后,请查看您浏览器的下载文件夹,找到对应的PDF文件。
4、使用PDF阅读器打开文档,开始阅读学习。
5、使用过程中遇到问题,请联系QQ客服。

本站提供的所有PDF文档、软件、资料等均为网友上传或网络收集,仅供学习和研究使用,不得用于任何商业用途。
本站尊重知识产权,若本站内容侵犯了您的权益,请及时通知我们,我们将尽快予以删除。
  • 手机访问
    微信扫一扫
  • 联系QQ客服
    QQ扫一扫
2022-2025 新资汇 - 参考资料免费下载网站 浙ICP备2024084428号-1
关灯 返回顶部
快速回复 返回顶部 返回列表