煤气双竖管洗涤循环水的除盐分析 - 全国煤气科技信息网第十届全网大会暨中国动力工程学会工业煤气专业委员会2011年年会.pdf

107 0
2025-12-14 08:03 | 查看全部 阅读模式

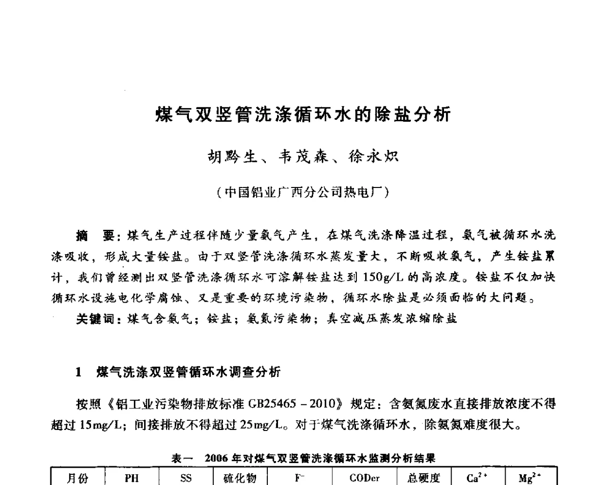
论文《煤气双竖管洗涤循环水的除盐分析》探讨了煤气生产过程中双竖管洗涤系统中循环水的除盐问题。文章分析了循环水中的盐分来源及其对系统运行的影响,提出了有效的除盐措施,以提高水质和设备使用寿命。研究为煤气行业的水处理技术提供了理论支持和实践参考,具有重要的应用价值。

文档为pdf格式,0.16MB,总共5页。
煤气双竖管洗涤循环水的除盐分析 - 全国煤气科技信息网第十届全网大会暨中国动力工程学会工业煤气专业委员会2011年年会
2025-12-14 08:03 上传
文件大小:
163.84 KB
下载次数:
60
煤气双竖管洗涤循环水的除盐分析 - 全国煤气科技信息网第十届全网大会暨中国动力工程学会工业煤气专业委员 ...
高速下载
【温馨提示】 您好!以下是下载说明,请您仔细阅读:
1、推荐使用360安全浏览器访问本站,选择您所需的PDF文档,点击页面下方“下载”按钮。
2、耐心等待两秒钟,系统将自动开始下载,本站文件均为高速下载。
3、下载完成后,请查看您浏览器的下载文件夹,找到对应的PDF文件。
4、使用PDF阅读器打开文档,开始阅读学习。
5、使用过程中遇到问题,请联系QQ客服。

本站提供的所有PDF文档、软件、资料等均为网友上传或网络收集,仅供学习和研究使用,不得用于任何商业用途。
本站尊重知识产权,若本站内容侵犯了您的权益,请及时通知我们,我们将尽快予以删除。
  • 手机访问
    微信扫一扫
  • 联系QQ客服
    QQ扫一扫
2022-2025 新资汇 - 参考资料免费下载网站 浙ICP备2024084428号-1
关灯 返回顶部
快速回复 返回顶部 返回列表