灰熔聚流化床粉煤气化过程的数学模拟 - 第十二届全国高等学校过程装备与控制工程专业教学与科研校际交流会.pdf

8 0
2025-12-14 07:55 | 查看全部 阅读模式

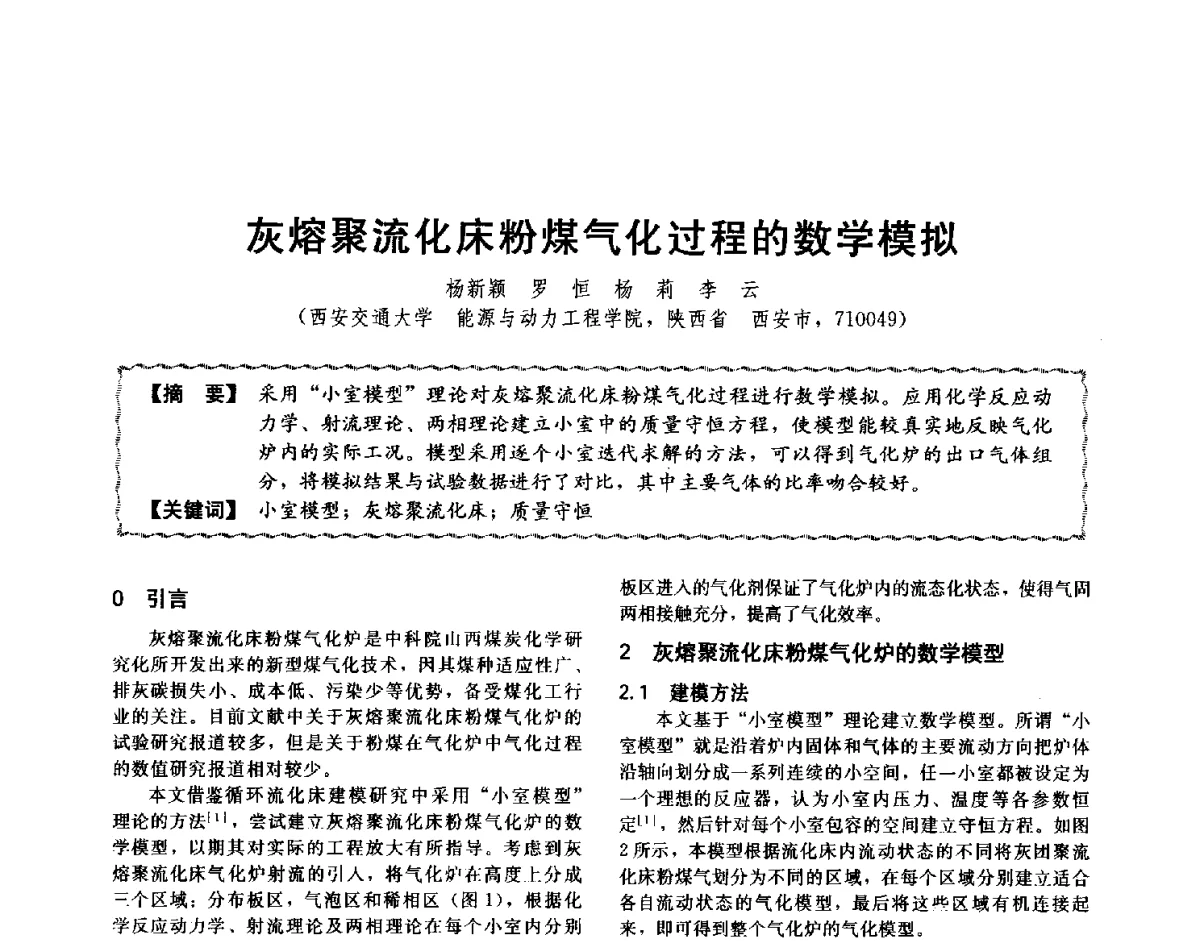
论文《灰熔聚流化床粉煤气化过程的数学模拟》探讨了灰熔聚流化床粉煤气化过程的数学建模方法。通过建立合理的物理和化学模型,研究者对气化过程中的温度分布、气体成分及灰渣行为进行了仿真分析。该研究为优化气化工艺参数提供了理论依据,对提高煤气化效率和降低污染具有重要意义。

文档为pdf格式,0.17MB,总共3页。
灰熔聚流化床粉煤气化过程的数学模拟 - 第十二届全国高等学校过程装备与控制工程专业教学与科研校际交流会
2025-12-14 07:55 上传
文件大小:
174.08 KB
下载次数:
60
灰熔聚流化床粉煤气化过程的数学模拟 - 第十二届全国高等学校过程装备与控制工程专业教学与科研校际交流会. ...
高速下载
【温馨提示】 您好!以下是下载说明,请您仔细阅读:
1、推荐使用360安全浏览器访问本站,选择您所需的PDF文档,点击页面下方“下载”按钮。
2、耐心等待两秒钟,系统将自动开始下载,本站文件均为高速下载。
3、下载完成后,请查看您浏览器的下载文件夹,找到对应的PDF文件。
4、使用PDF阅读器打开文档,开始阅读学习。
5、使用过程中遇到问题,请联系QQ客服。

本站提供的所有PDF文档、软件、资料等均为网友上传或网络收集,仅供学习和研究使用,不得用于任何商业用途。
本站尊重知识产权,若本站内容侵犯了您的权益,请及时通知我们,我们将尽快予以删除。
  • 手机访问
    微信扫一扫
  • 联系QQ客服
    QQ扫一扫
2022-2025 新资汇 - 参考资料免费下载网站 浙ICP备2024084428号-1
关灯 返回顶部
快速回复 返回顶部 返回列表