20CrMnTi线材的生产工艺及质量控制 - 2011金属制品行业技术信息交流会.pdf

10 0
2025-12-13 23:23 | 查看全部 阅读模式

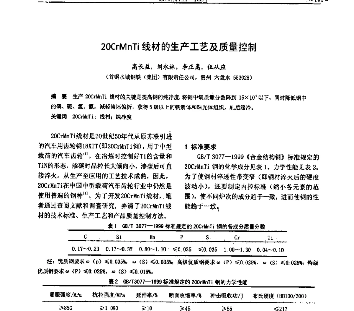
《20CrMnTi线材的生产工艺及质量控制》是2011金属制品行业技术信息交流会的重要论文之一。该文详细介绍了20CrMnTi合金结构钢线材的冶炼、轧制及热处理等关键生产工艺流程。通过对原材料选择、冶炼工艺优化、控轧控冷技术的应用以及后续热处理参数的调整,有效提升了线材的综合性能和稳定性。文章还重点探讨了质量控制措施,包括化学成分分析、金相组织检测及力学性能测试等,为提高产品质量提供了科学依据和技术支持。

文档为pdf格式,0.2MB,总共3页。
20CrMnTi线材的生产工艺及质量控制 - 2011金属制品行业技术信息交流会
2025-12-13 23:23 上传
文件大小:
204.8 KB
下载次数:
60
20CrMnTi线材的生产工艺及质量控制 - 2011金属制品行业技术信息交流会.pdf
高速下载
【温馨提示】 您好!以下是下载说明,请您仔细阅读:
1、推荐使用360安全浏览器访问本站,选择您所需的PDF文档,点击页面下方“下载”按钮。
2、耐心等待两秒钟,系统将自动开始下载,本站文件均为高速下载。
3、下载完成后,请查看您浏览器的下载文件夹,找到对应的PDF文件。
4、使用PDF阅读器打开文档,开始阅读学习。
5、使用过程中遇到问题,请联系QQ客服。

本站提供的所有PDF文档、软件、资料等均为网友上传或网络收集,仅供学习和研究使用,不得用于任何商业用途。
本站尊重知识产权,若本站内容侵犯了您的权益,请及时通知我们,我们将尽快予以删除。
  • 手机访问
    微信扫一扫
  • 联系QQ客服
    QQ扫一扫
2022-2025 新资汇 - 参考资料免费下载网站 浙ICP备2024084428号-1
关灯 返回顶部
快速回复 返回顶部 返回列表