10000m3储罐顶升平移法整体搬迁施工技术 - 第四届全国工程建设行业吊装市场研讨暨技术交流会.pdf

184 0
2025-12-13 23:19 | 查看全部 阅读模式

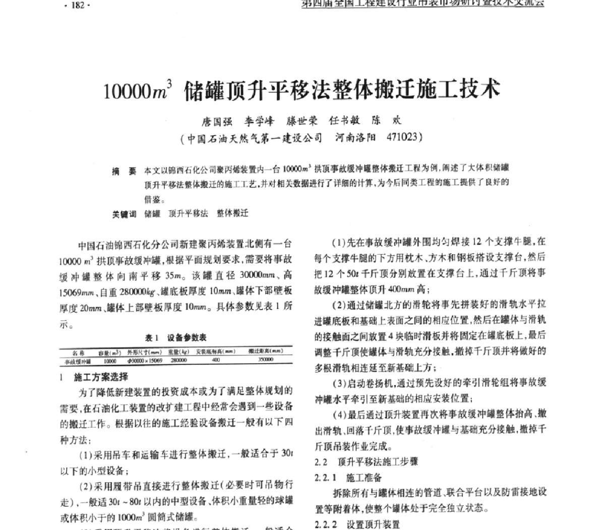
《10000m3储罐顶升平移法整体搬迁施工技术》是第四届全国工程建设行业吊装市场研讨暨技术交流会的重要议题之一。该技术通过顶升与平移相结合的方式,实现大型储罐的安全搬迁,有效解决了传统拆除与重建方式存在的效率低、成本高问题。文章详细介绍了施工工艺流程、关键技术难点及解决方案,强调了在保证结构安全的前提下提高施工效率的重要性。该技术的应用对推动工程建设行业的技术创新和可持续发展具有重要意义。

文档为pdf格式,0.44MB,总共3页。
10000m3储罐顶升平移法整体搬迁施工技术 - 第四届全国工程建设行业吊装市场研讨暨技术交流会
2025-12-13 23:19 上传
文件大小:
450.56 KB
下载次数:
60
10000m3储罐顶升平移法整体搬迁施工技术 - 第四届全国工程建设行业吊装市场研讨暨技术交流会.pdf ...
高速下载
【温馨提示】 您好!以下是下载说明,请您仔细阅读:
1、推荐使用360安全浏览器访问本站,选择您所需的PDF文档,点击页面下方“下载”按钮。
2、耐心等待两秒钟,系统将自动开始下载,本站文件均为高速下载。
3、下载完成后,请查看您浏览器的下载文件夹,找到对应的PDF文件。
4、使用PDF阅读器打开文档,开始阅读学习。
5、使用过程中遇到问题,请联系QQ客服。

本站提供的所有PDF文档、软件、资料等均为网友上传或网络收集,仅供学习和研究使用,不得用于任何商业用途。
本站尊重知识产权,若本站内容侵犯了您的权益,请及时通知我们,我们将尽快予以删除。
  • 手机访问
    微信扫一扫
  • 联系QQ客服
    QQ扫一扫
2022-2025 新资汇 - 参考资料免费下载网站 浙ICP备2024084428号-1
关灯 返回顶部
快速回复 返回顶部 返回列表