[征求意见] 竖向分布钢筋不连接装配整体式混凝土剪力墙结构技术标准(征求意见稿)【2025-07-28发布】.pdf

13 0
admin 发表于 2025-10-2 20:02 | 查看全部 阅读模式

一、基本信息

文档名称:竖向分布钢筋不连接装配整体式混凝土剪力墙结构技术标准(征求意见稿)【2025-07-28发布】

文档格式:pdf格式

文档大小:2.67MB

总页数:69页


二、简介

《竖向分布钢筋不连接装配整体式混凝土剪力墙结构技术标准(征求意见稿)【2025-07-28发布】》是一项针对装配式建筑结构设计与施工的技术规范。该标准旨在推动预制构件在建筑工程中的应用,提高结构的整体性和抗震性能。其核心内容包括对竖向分布钢筋不连接的装配整体式混凝土剪力墙的设计方法、构造要求及施工工艺等进行明确规定。通过该标准的实施,可有效提升建筑工业化水平,保障工程质量与安全。本标准为行业提供技术依据,促进绿色建筑和可持续发展。


三、预览

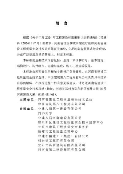
竖向分布钢筋不连接装配整体式混凝土剪力墙结构技术标准(征求意见稿)【2025-07-28发布】
2025-10-2 20:02 上传
文件大小:
2.67 MB
下载次数:
60
竖向分布钢筋不连接装配整体式混凝土剪力墙结构技术标准(征求意见稿)【2025-07-28发布】.pdf ...
高速下载
【温馨提示】 您好!以下是下载说明,请您仔细阅读:
1、推荐使用360安全浏览器访问本站,选择您所需的PDF文档,点击页面下方“本地下载”按钮。
2、耐心等待两秒钟,系统将自动开始下载,本站文件均为高速下载。
3、下载完成后,请查看您浏览器的下载文件夹,找到对应的PDF文件。
4、使用PDF阅读器打开文档,开始阅读学习。
5、使用过程中遇到问题,请联系QQ客服。

本站提供的所有PDF文档、软件、资料等均为网友上传或网络收集,仅供学习和研究使用,不得用于任何商业用途。
本站尊重知识产权,若本站内容侵犯了您的权益,请及时通知我们,我们将尽快予以删除。
  • 手机访问
    微信扫一扫
  • 联系QQ客服
    QQ扫一扫
2022-2025 新资汇 - 参考资料免费下载网站 浙ICP备2024084428号-1
关灯 返回顶部
快速回复 返回顶部 返回列表