纳税担保试行办法.pdf

20 0
2025-10-2 14:21 | 查看全部 阅读模式

一、基本信息

文档名称:纳税担保试行办法

文档格式:pdf格式

文档大小:0.12MB

总页数:2页


二、简介

《纳税担保试行办法》是为了加强税收征管,保障国家税收收入而制定的法规。该办法规定了纳税担保的适用范围、担保方式、担保程序以及相关法律责任等内容。纳税担保是指纳税人或第三人以其财产为纳税义务提供保证,确保税款的及时缴纳。通过纳税担保,可以有效降低税收风险,维护税收秩序。该办法适用于各类纳税人,在税务机关依法要求下,纳税人需提供相应的担保措施。同时,办法还明确了担保人的责任和权利,确保担保行为的合法性和有效性。《纳税担保试行办法》的实施,对于规范税收管理、促进诚信纳税具有重要意义。


三、预览

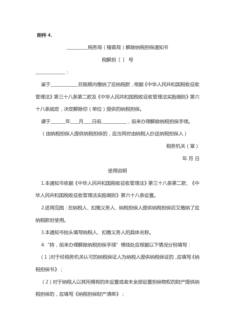
纳税担保试行办法
2025-10-2 14:21 上传
文件大小:
122.88 KB
下载次数:
60
纳税担保试行办法.pdf
高速下载
【温馨提示】 您好!以下是下载说明,请您仔细阅读:
1、推荐使用360安全浏览器访问本站,选择您所需的PDF文档,点击页面下方“下载”按钮。
2、耐心等待两秒钟,系统将自动开始下载,本站文件均为高速下载。
3、下载完成后,请查看您浏览器的下载文件夹,找到对应的PDF文件。
4、使用PDF阅读器打开文档,开始阅读学习。
5、使用过程中遇到问题,请联系QQ客服。

本站提供的所有PDF文档、软件、资料等均为网友上传或网络收集,仅供学习和研究使用,不得用于任何商业用途。
本站尊重知识产权,若本站内容侵犯了您的权益,请及时通知我们,我们将尽快予以删除。
  • 手机访问
    微信扫一扫
  • 联系QQ客服
    QQ扫一扫
2022-2025 新资汇 - 参考资料免费下载网站 浙ICP备2024084428号-1
关灯 返回顶部
快速回复 返回顶部 返回列表