[法律] 青岛市人民政府关于调整法律服务业行政权力事项受理(初审)权限的决定.pdf

4 0
admin 发表于 2025-10-2 14:19 | 查看全部 阅读模式

一、基本信息

文档名称:青岛市人民政府关于调整法律服务业行政权力事项受理(初审)权限的决定

文档格式:pdf格式

文档大小:0.1MB

总页数:1页


二、简介

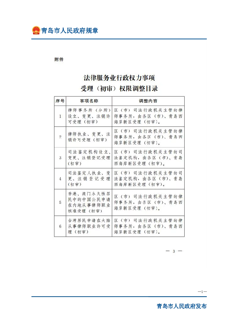
《青岛市人民政府关于调整法律服务业行政权力事项受理(初审)权限的决定》是为优化法律服务行业管理,提升行政效率而制定的重要政策。该决定对法律服务业相关行政权力事项的受理和初审权限进行了调整,旨在简化审批流程,明确职责分工,推动法律服务市场健康发展。通过下放部分审批权限,增强区(市)政府的管理能力,提高服务效能,更好地满足市场主体需求。同时,文件强调加强事中事后监管,确保权力下放后监管不缺位、服务不断档。该决定的出台,标志着青岛在深化“放管服”改革、优化营商环境方面又迈出了坚实一步。


三、预览

青岛市人民政府关于调整法律服务业行政权力事项受理(初审)权限的决定
2025-10-2 14:19 上传
文件大小:
102.4 KB
下载次数:
60
青岛市人民政府关于调整法律服务业行政权力事项受理(初审)权限的决定.pdf ...
高速下载
【温馨提示】 您好!以下是下载说明,请您仔细阅读:
1、推荐使用360安全浏览器访问本站,选择您所需的PDF文档,点击页面下方“本地下载”按钮。
2、耐心等待两秒钟,系统将自动开始下载,本站文件均为高速下载。
3、下载完成后,请查看您浏览器的下载文件夹,找到对应的PDF文件。
4、使用PDF阅读器打开文档,开始阅读学习。
5、使用过程中遇到问题,请联系QQ客服。

本站提供的所有PDF文档、软件、资料等均为网友上传或网络收集,仅供学习和研究使用,不得用于任何商业用途。
本站尊重知识产权,若本站内容侵犯了您的权益,请及时通知我们,我们将尽快予以删除。
  • 手机访问
    微信扫一扫
  • 联系QQ客服
    QQ扫一扫
2022-2025 新资汇 - 参考资料免费下载网站 浙ICP备2024084428号-1
关灯 返回顶部
快速回复 返回顶部 返回列表