GBT 321-1980 优先数和优先数系.pdf

13 0
2025-9-27 16:04 阅读模式

一、基本信息

文档名称:GBT 321-1980 优先数和优先数系

文档格式:pdf格式

文档大小:1.38MB

总页数:27页


二、简介

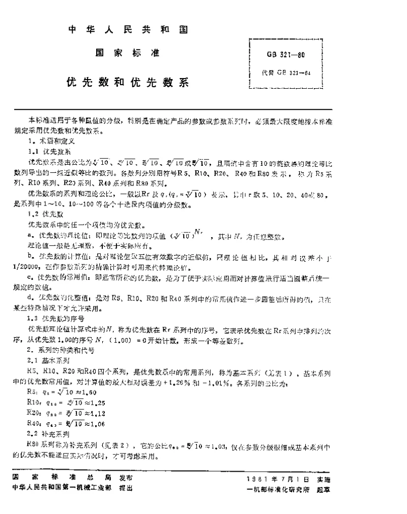
《GBT 321-1980 优先数和优先数系》是中国国家标准,规定了优先数和优先数系的基本原则和应用方法。该标准旨在统一产品尺寸、性能参数等技术指标的数值选择,以提高产品的互换性和通用性。优先数系是按一定比例递增的数值系列,常见的有R5、R10、R20、R40等,适用于机械、电子、建筑等多个领域。该标准的实施有助于简化设计、生产与管理过程,提升产品质量和效率。此标准于1980年发布,为我国工业标准化建设提供了重要依据。


三、预览

GBT 321-1980 优先数和优先数系
2025-9-7 10:35 上传
文件大小:
1.38 MB
下载次数:
60
GBT 321-1980 优先数和优先数系.pdf
高速下载
【温馨提示】 您好!以下是下载说明,请您仔细阅读:
1、推荐使用360安全浏览器访问本站,选择您所需的PDF文档,点击页面下方“下载”按钮。
2、耐心等待两秒钟,系统将自动开始下载,本站文件均为高速下载。
3、下载完成后,请查看您浏览器的下载文件夹,找到对应的PDF文件。
4、使用PDF阅读器打开文档,开始阅读学习。
5、使用过程中遇到问题,请联系QQ客服。

本站提供的所有PDF文档、软件、资料等均为网友上传或网络收集,仅供学习和研究使用,不得用于任何商业用途。
本站尊重知识产权,若本站内容侵犯了您的权益,请及时通知我们,我们将尽快予以删除。

  • 手机访问
    微信扫一扫
  • 联系QQ客服
    QQ扫一扫
2022-2025 新资汇 - 参考资料免费下载网站 浙ICP备2024084428号-1
关灯 返回顶部
快速回复 返回顶部 返回列表